因营业需求及贸易放置,东兴证券向穆迪投资者办事公司(穆迪)发送相关函件,暗示不再委托穆迪对公司进行信用评级办事。穆迪于近日同意终止要求,并将不再更新其评级成果。按照穆迪2024年1月22日评级成果,公司的本外币刊行人评级为Baa3/P-3,瞻望为不变。
管江密斯,于2024年12月27日新任安联基金办理无限公司督察长,总司理沈良先生不再代为履行督察长职责。管江密斯,督察长,上海财经大学财政办理专业学士学位。曾任光大保德信基金办理无限公司监察考核司理、高级考核司理、监察考核部副总监、监察考核部总监、督察长、董事会秘书。管江密斯还曾供职于普华永道(中天)会计师事务所。
赵根,男,1981 年生,博士研究生学历。历任四川师范大学商学院副传授,成都农商银行授信审批部副从任、区域审批部从任、国际营业审批委员会从任委员、总行投行营业审批委员会委员、授信审批部总司理帮理,华源证券总司理帮理。现任九鼎集团董事、副总司理、财政总监,九鼎投资董事。
邓峰先生,1973年7月出生,博士研究生学历,中国国籍,无境外永世。现任大学院传授,前锋基金办理无限公司董事,兼任大律经济学研究核心从任,《中外》义务编纂,中理事,市会常务理事、中国贸易会常务副会长、市国有资产研究会会长、市经济会副会长,仲裁委员会、国际经济商业仲裁委员会、深圳国际仲裁院等多家仲裁机构仲裁人,大学、大学、中国人平易近大学等多所出名院校学术委员和研究员。
减持前,上海南芯半导体科技股份无限公司(南芯科技)股东上海集成电财产投资基金股份无限公司(简称:上海集电)持有公司股份24,778,189股,占公司总股本的5。82%。因为股东本身运营资金需要,上海集电拟通过集中竞价或大买卖的体例减持其所持有的公司股份数量合计不跨越4,254,577股,占公司总股本的比例合计不跨越1。00%。截至2024年12月27日收盘,上海集电通过集中竞价和大买卖体例累计减持了公司股份4,254,577股,占公司总股本1。00%。本次减持打算已实施完毕。
江西力源海纳科技股份无限公司公司境外子公司泰国力源因未按时向本地税务局提交2023年8月预扣税款1,500泰铢,被处以200泰铢罚款并被加收202。50泰铢畅纳金。上述罚款和畅纳金对公司出产运营未形成严沉影响,该项惩罚不属于严沉惩罚且公司已进行整改。

2020年1月2日,开源证券取上海广奕电子科技股份无限公司(广奕电子)签定了持续督导和谈书,和谈对持续督导费的金额和领取时间做了明白商定。截至目前,广奕电子已累计2年未按和谈商定向开源证券领取持续督导费用。
中信建投第三届董事会第十一次会议于2024年12月6日、2024年12月20日以书面体例发出会议通知取弥补通知,于2024年12月27日正在公司总部会议核心以现场连系通信的体例召开。审议通过《关于公司高级办理人员薪酬分派方案的议案》,董事长、施行董事、施行委员会从任王常青先生予以回避表决。正在董事会审议前,本议案曾经董事会薪酬取提名委员会审核通过。审议通过《关于制定公司工资总额办理法子的议案》。正在董事会审议前,本议案曾经董事会薪酬取提名委员会审核通过。
2024年12月25日,汇百川基金办理无限公司改聘会计师事务所。改聘前:普华永道中天会计师事务所(特殊通俗合股);改聘后:毕马威华振会计师事务所(特殊通俗合股)。
刘玉杰,女,1977年出生,会计学本科学历。历任正光报警设备无限公司财政部会计;瀚翔沐泽科技无限公司财政部会计;中国挪动通信集团终端无限公司财政部资金办理从管;昆吾九鼎财政司理。现任九鼎集团财政司理、九鼎投资监事、华源证券股份无限公司董事。
陆鹏峰,男,中泰证股份无限公司投资银行营业委员会副总裁,保荐代表人、中国注册会计师非执业会员。曾先后参取完成了鑫磊股份IPO、安乃达IPO等项目。
券业里手深耕券商办事二十余年,汇聚券业精英,帮奉行业立异转型。取最前端的券业精英思惟碰撞,交换最新营业概念、实践经验,获得新的营业灵感,第一时间把握市场成长机缘,旨正在搭建高质量的营业交换取人脉资本链接的平台。

结合资信评估股份无限公司通过对万联证券股份无限公司及其拟面向专业投资者公开辟行2024年公司债券(第二期)的信用情况进行分析阐发和评估,确定从体持久信用品级为AAA,万联证券2024年面向专业投资者公开辟行公司债券(第二期)信用品级为AAA,评级瞻望为不变。(结合〔2024〕11142号)。
经查明,李召磊正在瑞达期货股份无限公司从业期间,存鄙人列行为:一是接管客户王某委托代办署理其处置期货买卖,二是正在取客户聊天过程中供给买卖策略、颁发行情概念,三是未取得期货买卖征询营业资历正在收集等公开辟表期货行情阐发。违反了协会《期货从业人员执业行为原则》第七条和第十二条的。
武汉联特科技股份无限公司(联特科技)持股5%以上股东深圳国中中小企业成长私募股权投资基金合股企业(无限合股)(以下简称“中小企业基金”)打算减持合计不跨越590,500股(占总股本比例0。4551%);持股5%以上股东武汉同创光通办理征询合股企业(无限合股)(以下简称“同创光通”)打算减持不跨越378,497股(占总股本比例0。2917%);公司特定股东武汉优耐特企业办理征询合股企业(无限合股)(以下简称“优耐特”)打算减持不跨越212,003股(占总股本比例0。1634%);合计持股5%以上股东深圳南海成长同赢股权投资基金(无限合股)(以下简称“南海成长同赢”)及分歧步履人姑苏同创同运同享科技创业投资合股企业(无限合股)(以下简称“姑苏同创”)打算减持不跨越590,500股(占总股本比例0。4551%)。公司近日收到中小企业基金、同创光通、优耐特、南海成长同赢、姑苏同创出具的《关于股份减持打算实施完成的奉告函》,截至本通知布告披露之日,中小企业基金、同创光通、优耐特、南海成长同赢、姑苏同创减持打算已实施完成。
2024年12月23日,熊志钢因工做调动离任招商证券资产办理无限公司(招商资管)副董事长、董事。2024年12月23日,唐佳强因工做变更离任招商资管财政担任人。徐怯新任招商资管财政担任人。徐怯曾任招商期货无限公司总司理帮理、财政担任人,招商证券股份无限公司财政部总司理帮理等职务。
财通证券第四届董事会第十八次会议通知于2024年12月18日以德律风和电子邮件等体例发出,因姑且添加议案公司于12月20日向全体参会人员发了弥补通知,会议于2024年12月23日以通信表决体例召开。审议通过《关于审议组织架构调整的议案》《关于修订反洗钱和反可骇融资根基轨制的议案》。
“一、同意国联证券向无锡市国联成长(集团)无限公司(以下简称国联集团)刊行811,725,231股股份、向上海沣泉峪企业办理无限公司(以下简称沣泉峪)刊行361,431,213股股份、向腾云投资办理无限公司刊行130,602,534股股份、向杭州东恒石油无限公司刊行120,291,807股股份、向高新手艺创业投资无限公司刊行102,019,670股股份、向上海张江(集团)无限公司刊行85,922,719股股份、向鲁信投资控股集团无限公司刊行79,561,623股股份、向广州索菲亚投资无限公司刊行68,738,175股股份、向台州市国有本钱运营集团无限公司刊行51,553,632股股份、向公共交通(集团)股份无限公司刊行51,553,631股股份、向青岛金源平易近福股权投资合股企业(无限合股)刊行49,147,795股股份、向嘉兴厚润泽汇创业投资合股企业(无限合股)刊行42,961,359股股份、向新乡白鹭投资集团无限公司刊行39,292,116股股份、向申能(集团)无限公司刊行34,369,088股股份、向上海华谊集团投资无限公司刊行34,369,088股股份、向洛阳利尔耐火材料无限公司刊行34,369,087股股份、向上海雄建投资办理合股企业(无限合股)刊行34,025,397股股份、向国际信任股份无限公司刊行31,039,606股股份、向东方国际创业股份无限公司刊行30,932,179股股份、向山东鲁信实业集团无限公司刊行26,056,194股股份、向华峰集团无限公司刊行25,776,816股股份、向上海水遥企业办理征询办事无限义务公司刊行25,776,815股股份、向兖矿本钱办理无限公司刊行24,917,588股股份、向嘉兴德宁生晖股权投资合股企业(无限合股)刊行24,573,897股股份、向绍兴越旺企业办理征询合股企业(无限合股)刊行24,557,572股股份、向共青城人和智胜股权投资合股企业(无限合股)刊行21,652,525股股份、向东方国际(集团)无限公司刊行20,621,452股股份、向嘉兴德宁正鑫股权投资合股企业(无限合股)刊行19,418,536股股份、向上海张江高科技园区开辟股份无限公司刊行17,184,544股股份、向上海浦东立异投资成长(集团)无限公司刊行17,184,544股股份、向上海国际港务(集团)股份无限公司刊行17,184,544股股份、向上海韵建投资无限公司刊行17,184,544股股份、向上海久事投资办理无限公司刊行17,184,544股股份、向时代出书传媒股份无限公司刊行17,184,543股股份、向地素时髦股份无限公司刊行17,184,543股股份、向青岛海洋成长集团无限公司刊行17,184,543股股份、向杭州崇福众财投资合股企业(无限合股)刊行17,184,543股股份、向湖北华仓宏嘉股权投资基金合股企业(无限合股)刊行14,606,862股股份、向共青城平易近信投资合股企业(无限合股)刊行13,263,407股股份、向共青城平易近隆投资合股企业(无限合股)刊行9,871,649股股份、向共青城平易近新投资合股企业(无限合股)刊行9,676,734股股份、向四川鼎祥股权投资基金无限公司刊行8,592,271股股份、向橙叶志远(东营)股权投资基金核心(无限合股)刊行8,592,271股股份、向杭州普华晖阳投资合股企业(无限合股)刊行8,592,271股股份、向嘉兴德宁宏阳一期股权投资合股企业(无限合股)刊行5,155,363股股份采办相关资产的注册申请。
为进一步拓宽东方财富证券股份无限公司(东方财富证券)融资渠道、优化欠债布局及弥补营运资金,东方财富消息股份无限公司(东方财富)第六届董事会第十五次会议审议通过《关于子公司东方财富证券股份无限公司申请公开辟行公司债券的议案》,同意东方财富证券面向专业投资者公开辟行公司债券,刊行规模不跨越人平易近币200亿元(含200亿元),上述决议无效期自东方财富证券股东大会相关议案审议通过之日起36个月内无效。
初创证券第二届董事会第十一次会议于于2024年12月25日正在公司总部会议室以现场连系通信的体例召开。审议通过《关于修订初创证券股份无限公司企业年金方案实施细则的议案》《关于审议公司部门应收账款核销相关事宜的议案》《关于制定初创证券股份无限公司大额度资金运做办理法子的议案》《关于修订初创证券股份无限公司洗钱和可骇融资风险办理法子的议案》《关于修订初创证券股份无限公司合规办理法子的议案》《关于修订初创证券股份无限公司融资融券营业办理轨制的议案》《关于调整公司第二届董事会特地委员会的议案》。补充李洋董事担任公司第二届董事会计谋委员会委员,任期自本次董事会审议通过之日起至本届董事会任期届满时止。调整后,公司第二届董事会特地委员会名单如下:(1)计谋委员会:毕劲松(从任委员)、李洋、郊野、华、张涛;(2)薪酬取提名委员会:华(从任委员)、叶林、毕劲松;(3)审计委员会:荣健(从任委员)、王锡锌、郊野;(4)风险节制委员会:叶林(从任委员)、刘惠斌、张涛。
因股东还有工做放置,建信基金办理无限义务公司总裁张军红于2024年12月27日离任。建信基金对张军红先生任职期间做出的主要贡献深表感激!特此通知布告。
2024年12月26日,摩根底金办理(中国)无限公司改聘会计师事务所。改聘前:普华永道中天会计师事务所(特殊通俗合股);改聘后:毕马威华振会计师事务所(特殊通俗合股)。
牛春晓先生,兴业证券投资银行营业总部资深司理,保荐代表人、中国注册会计师(非执业会员)、国度法令职业资历;曾担任或参取环旭电子、南方传媒、科思科技等初次公开辟行项目,黑芝麻、盛屯矿业等再融资项目,盛屯矿业、联创电子、新平易近科技、洲际油气、易成新能、哈药股份、祥源文旅等并购沉组项目。牛春晓先生正在保荐营业执业过程中严酷恪守《证券刊行上市保荐营业办理法子》等相关,执业记实优良。
鑫磊压缩机股份无限公司(鑫磊股份)保荐机构中泰证券原委派宋文文密斯和许伟功先生做为公司的保荐代表人,担任保荐工做及持续督导工做。原委派的保荐代表人宋文文密斯因工做内容变更,不再继续担任公司持续督导期间的保荐代表人。中泰证券委派陆鹏峰先生接替宋文文密斯担任公司持续督导期间的保荐代表人。本次变动后,公司初次公开辟行股票并正在创业板上市后持续督导期的保荐代表报酬许伟功先生和陆鹏峰先生。公司董事会对宋文文密斯为公司初次公开辟行股票并正在创业板上市以及持续督导期间所做出的贡献暗示衷心的感激!

演讲期初至本招股申明署日,刊行人部属控股子公司遭到的行政惩罚共24笔,合计惩罚金额约为14。84万元,均不属于严沉违法违规行为,具体环境如下。
蒋文先生,东兴证券投资银行总部副总裁,保荐代表曾掌管和参取浙江荣泰、大胜达、诚意药业、露笑科技(002617)初次公开辟行股票并上市项目,以及多家拟上市从体的尽职查询拜访和沉组改制工做;具备丰硕的相关法令、财政专业学问。
经中国证券监视办理委员会《关于核准新华基金办理股份无限公司变动头要股东的批复》(证监许可〔2024〕1868号)核准,华融分析投资无限公司成为新华基金办理股份无限公司次要股东,华融分析投资无限公司依法受让本公司65,925,217股股份(占公司股份总数30。3104%)。本公司将按及时打点工商变动登记等相关事宜,完美公司管理布局,本公司及基金份额持有人的权益。
中银国际证券第二届董事会第三十二次会议于2024年12月26日以通信表决体例召开。审议通过《关于公募基金产物审计营业礼聘会计师事务所的议案》。为了更好地推进公司公募基金营业的成长,同意由毕马威华振会计师事务所(特殊通俗合股)为公募基金营业供给专业办事。本议案曾经公司董事会审计委员会事前审议通过。董事会核阅了《提请董事会核阅公募基金营业监察考核演讲》,对上述演讲无。董事会核阅了《关于公司机构洗钱风险自评估演讲(2024)提交董事会核阅的请示》,对上述演讲无。
四川科新机电股份无限公司(科新机电)2023年向特定对象刊行股票的持续督导保荐机构东北证券指定徐德志先生、谢敬涛先生为公司持续督导保荐代表人。鉴于徐德志先生工做变更,不再担任公司的持续督导工做,东北证券决定委派陈杏根先生接替徐德志先生担任项目后续的持续督导工做。本次变动后,公司持续督导保荐代表报酬陈杏根先生、谢敬涛先生。公司董事会对徐德志先生正在公司持续督导期间所做的工做暗示衷心感激!
华大科技股份无限公司(华大)持股5%以上股东上海建元股权投资基金办理合股企业(无限合股)-上海建元股权投资基金合股企业(无限合股)(以下简称“上海建元”)已通过集中竞价体例合计减持公司股份2,714,700股,约占公司总股本比例0。500%,本次股份减持打算已实施完毕。
七、国联证券该当切实做好取平易近生证券的风险隔离,严酷规范联系关系买卖,好处冲突和输送风险。国联证券该当会同平易近生证券按照报送我会的初步整合方案确定的标的目的,正在一年内制定并具体整合方案,明白时间表,妥帖有序推进整合工做。
海纳资产的勾当正在该公司申请证监会派司时起头,一曲持续至证监会发出通知书为止(注5)。
中信证券于2024年4月30日收到中国证监会《行政惩罚决定书》(〔2024〕45号)。中国证监会认为,中信中证本钱办理无限公司(以下简称“中信中证本钱”)为违反性让渡股票行为制定套利方案、搭建买卖架构、供给杠杆资金支撑等;中信证券知悉客户融券目标是定增套利,共同其供给融券办事。中国证监会决定对中信中证本钱、中信证券等违反性让渡股票的违法行为,责令更正,赐与,违法所得,并处以罚款。
新疆伊力特实业股份无限公司(伊力特)公开辟行可转换公司债券的保荐机构平易近生证券原委派的保荐代表人马初进先生因工做变更,不再担任公司的持续督导保荐工做。平易近生证券授权先生接替马初进先生担任公司的持续督导保荐代表人,继续履行保荐职责。本次保荐代表人改换后,公司公开辟行可转换公司债券的持续督导保荐代表报酬魏微密斯和先生。
李锐先生:保荐代表人,中国注册会计师非执业会员,2020年起头处置投资银行营业,正在保荐营业执业过程中严酷恪守《证券刊行上市保荐营业办理法子》等相关,执业记实优良。曾参取铜冠铜箔IPO、维科细密IPO、铜陵有色严沉资产沉组、万盛股份非公开辟行等项目标工做。
葛岚,女,1981年出生,本科学历。历任南昌通海房地产开辟无限公司部分从管;南昌灿烂(菲律宾)无限公司部分司理;力扬房地产开辟无限公司开辟部司理;九鼎投资地产投资成长部担任人。秦茵,女,1978年生,专科学历。历任新保适科技股份无限公司代表处行政司理,新华瞻望传媒无限公司总监帮理,百探教育集团校长帮理。现任昆吾九鼎投资办理无限公司分析部总监、工会。
一创投行已收到全国股转公司出具的《关于对一创投行和ST特力惠解除持续督导和谈无的函》,按照《全国中小企业股份让渡系统营业法则(试行)》《全国中小企业股份让渡系统从办券商持续督导工做》《全国中小企业股份让渡系统从办券商和挂牌公司解除持续督导和谈营业指南》等相关,全国股转公司对一创投行和ST特力惠解除持续督导和谈无,一创投行取ST特力惠签定的持续督导和谈自2024年12月26日起解除。
孙杨斌,男,1988年1月出生,中国国籍,无境外,汉族,湖南慈利人,中员,博士,中级经济师。结业于湖南大学金融取统计学院,获得金融学博士学位。2019年1月至2020年4月任财富证券(现财信证券)研究取成长核心研究员。2020年4月至2024年2月任中南传媒证券事务部从管。2024年2月至2024年12月任中南传媒投资办理部副部长。
浙江嘉欣丝绸股份无限公司(嘉欣丝绸)近日收到东兴证券《关于变动嘉欣丝绸非公开辟行股票项目持续督导保荐代表人的申明》。东兴证券原委派保荐代表人罗书洋先生、张帅先生履行公司非公开辟行股票项目标持续督导职责。现因罗书洋先生工做变更,东兴证券委派蒋卓征先生接替罗书洋先生担任公司非公开辟行股票项目标保荐代表人。公司董事会对罗书洋先生正在公司非公开辟行股票项目持续督导期间所做的工做暗示衷心感激!
证监会认为,海纳资产的监管违规行为乃归因于吴没有履行他做为该公司的高级办理层兼担任人员的职责,包罗没有确保海纳资产维持恰当的操守尺度及恪守得当的法式。因而,吴的不诚笃行为形成对法令及恪守规例的公开。
3。吴曾是海纳资产的独一股东兼董事。他正在2017年5月4日至2020年10月12日期间附属海纳资产,并获核准就第1类(证券买卖)受规管勾当以其担任人员的成分行事。他亦是海纳资产的焦点本能机能从管,正在2017年7月13日至2020年4月3日期间担任全体办理监视和次要营业,以及正在2019年4月11日至2020年4月3日期间担任合规、冲击洗钱及可骇资金筹集、营运取检讨、财政取会计和资讯科技。
申万宏源证券无限公司原聘用的会计师事务所为普华永道中天会计师事务所(特殊通俗合股)(以下简称“普华永道中天”)前身为1993年3月28日成立的普华大华会计师事务所,经核准于2000年6月改名为普华永道中天会计师事务所无限公司;经2012年12月24日财务部财会函[2012]52号核准,于2013年1月18日转制为普华永道中天会计师事务所(特殊通俗合股),注册地址为中国(上海)商业试验区陆家嘴环1318号星展银行大厦507单位01室。普华永道中天对公司2023年度财政报表出具了尺度无保留看法的审计演讲。
为了连结公司审计工做的持续性及不变性,按照《国有企业、上市公司选聘会计师事务所办理法子》《瑞达期货股份无限公司会计师事务所选聘轨制》的要求,经公司董事会审计委员会全体委员过对折同意,公司拟续聘容诚会计师事务所为本公司供给2024年年报审计办事,担任公司2024年度财政演讲、内部节制审计工做及其它办事事项并出具相关演讲,聘期自公司2025年第一次姑且股东会审议通过之日起至下一次股东会构成相关聘用审计机构的决议之日止。2024年度审计费用为32万元(税后),取上期审计费用比拟无严沉变化,此中年度财政演讲审计费用23万元,内部节制审计费用9万元。
招商证券于近日收到中国证监会《关于招商证券股份无限公司参取碳排放权买卖相关看法的复函》(机构司函〔2024〕2248号)。按照复函,公司自停业务可正在境内买卖场合参取碳排放权买卖。公司将按照相关及复函要求,以办事实体经济,降低全社会减排成本,推进经济向绿色低碳转型升级为方针,合规、审慎开展营业,并将相关营业纳入公司全面风险办理系统。
刘劭谦先生:保荐代表人、注册会计师,本科学历,现任中信建投证券投资银行营业办理委员会总监。曾掌管或参取的项目有:浩辰软件科创板IPO、灿勤科技科创板IPO、同享科技精选层挂牌、翰博高新精选层挂牌、创远仪器精选层挂牌、同惠电子精选层挂牌、骏创科技北交所上市、华岭股份北交所上市、特瑞斯北交所上市、欧普泰北交所上市、鼎智科技北交所上市、戈碧迦北交所上市、瑞华手艺北交所上市、通鼎互联可转债、奥瑞金可转债、歌尔股份可转债、风语建可转债、仙琚制药非公开辟行、安诺其非公开辟行、同享科技非公开辟行等项目,做为保荐代表人现正在尽职保举的项目有:无。正在保荐营业执业过程中严酷恪守《证券刊行上市保荐营业办理法子》等相关,执业记实优良。
健康元药业集团股份无限公司(健康元)配股公开辟行的保荐机构平易近生证券原委派的保荐代表人马初进先生因工做变更,不再担任公司的持续督导保荐工做。平易近生证券授权先生接替马初进先生担任公司的持续督导保荐代表人,公司配股公开辟行的持续督导保荐代表报酬于春宇先生和先生。
厦门狄耐克智能科技股份无限公司(狄耐克)于2024年12月17日召开第三届董事会第十七次会议,聘用王跃先先生为公司财政总监。王跃先先生,1988年出生,中国国籍,无境外永世,使用经济学专业,硕士研究生学历,持有注册会计师全国同一测验全科及格证。历任中国中化集团无限公司财政部人员,国信证券营业部分营业司理、高级营业总监、营业董事职务。2024年10月至今任职于狄耐克财政核心。
国海证券收到公司现实节制人广西投资集团无限公司(简称:广投集团)的分歧步履人广西金投集团通知,广西金投集团于2024年12月23日取其控股子公司广投金控签定了《增资和谈》,广西金投集团拟以做价出资体例向广投金控和谈让渡其持有的国海证券全数股份307,665,944股,占公司总股本的4。82%。本次和谈让渡事项是正在公司统一现实节制人节制的分歧从体之间进行,未导致公司的现实节制人发生变化,合适《上市公司收购办理法子》第六十二条第一款“收购人取出让人可以或许证明本次股份让渡是正在统一现实节制人节制的分歧从体之间进行,未导致上市公司的现实节制人发生变化”之景象,可免得于以要约体例实施。


2024年12月18日,中州证券(01375。HK)遭上海宁泉资产办理无限公司正在场内以每股均价1。83港元减持250万股,涉资约457。5万港元。减持后,上海宁泉资产办理无限公司最新持股数目为8131。9万股,持股比例由7。01%下降至6。80%。
国投本钱股份无限公司(国投本钱)于2023年10月26日召开了第九届董事会第五次会议,审议通过了《关于以集中竞价买卖体例回购公司A股股份方案的议案》,同意公司以自有资金通过上海证券买卖所系统集中竞价买卖体例回购公司股份,回购资金总额不低于人平易近币2亿元(含)且不跨越人平易近币4亿元(含),回购刻日为自公司董事会审议通过本次回购股份方案之日起不跨越12个月,回购股份用于公司刊行的可转换公司债券转股。如未能正在发布回购成果暨股份变更通知布告后3年内实施上述用处,未实施部门的股份将履行相关法式后予以登记。2024年10月25日,公司回购股份刻日届满,公司累计回购股份31,339,011股,占公司总股本的0。49%,回购最高价钱8。26元/股,回购最低价钱5。35元/股,回购均价6。39元/股,利用资金总额20,009。11万元(不含买卖费)。公司回购金额已跨越回购方案中回购金额的下限,且未跨越回购金额的上限,公司回购股份方案已实施完毕。

按照安然基金办理无限公司取天津滨海农村贸易银行股份无限公司签订的发卖办事和谈,经两边协商分歧,因天津滨海农商行2025年新建基金发卖消息系统,自2024年12月25日起,天津滨海农商行将暂停通过深证通金融数据互换平台领受或发送本公司基金发卖相关数据,即暂停打点本公司旗下基金发卖营业。天津滨海农商行目前已无本公司存量客户,恢复打点本公司旗下基金发卖营业的时间将另行通知布告。
6。证监会正在2024年10月9日发出通函,指出正在监视资产办理公司及其高级办理层的过程中,发觉多项缺失及操守不达标的环境。
减持打算实施前,成都先导药物开辟股份无限公司(成都先导)股东钧天创业投资无限公司(简称:钧天创投)持有公司股份1,831,448股,占公司总股本的0。46%;钧天创投取公司股东深圳市钧天创业投资无限公司(简称:钧天投资)均由深圳市九野钧天创业投资办理无限公司(简称:九野钧天)担任基金办理人,二者形成分歧步履关系,钧天投资持有公司股份14,102。516股,占公司总股本的3。52%。钧天投资、钧天创逢迎计持有公司股份15,933,964股,占公司总股本的3。98%。公司于2024年12月27日收到股东钧天创投出具的相关奉告函,截至本通知布告披露日,钧天创投正在本减持打算期间通过集中竞价买卖体例累计减持其所持有的公司股份1,831,448股,占公司总股本比例为0。46%。本次权益变更后,钧天创投不再持有公司股份,减持打算实施完毕。
许磊:国泰君安证券投资银行部高级施行董事、保荐代表人,注册会计师协会非执业会员,会计学硕士;曾从导和参取珈伟股份、欧派家居、深南电、锐科激光、嘉必优、特发办事、智迪科技等A股IPO项目和思摩尔国际等港股IPO项目;亿纬锂能非公开辟行、海南橡胶非公开辟行、亿纬控股可互换债、格林美公司债、深南电可转债、深南电非公开等再融资项目;广州药业接收归并白云山、深天马A、珈伟股份等严沉资产沉组的财政参谋项目。截至本刊行保荐书出具之日,许磊无做为签字保荐代表人的正在审项目。正在保荐营业执业过程中严酷恪守《保荐营业办理法子》等相关,执业记实优良。
2024年6月5日,东吴证券取厦门美家帮科技股份无限公司签定了《持续督导和谈书》,和谈对持续督导费的金额和领取时间做了明白商定。截至目前,厦门美家帮科技股份无限公司已累计2年未按和谈商定向东吴证券领取持续督导费用。
浙商证券通过特定事项和谈让渡买卖体例受让的都城证券1,997,043,125股股份已于2024年12月26日完成过户登记。该买卖导致公司第一大股东发生变动,由中诚信任无限义务公司(简称:中诚信任)变动为浙商证券。后续浙商证券若共同董事会改组等体例可能成为都城证券的控股股东,浙商证券的现实节制人浙江省交通集团无限公司(简称:交投集团)可能成为都城证券的现实节制人。不存正在新增的分歧步履人。2024年12月27日,都城证券收到浙商证券转发的中国证券登记结算无限义务公司出具的《证券过户登记确认书》,确认浙商证券通过特定事项和谈让渡买卖体例受让的都城证券1,997,043,125股股份(占都城证券股份总数34。2546%)已于2024年12月26日完成过户登记。至此,浙商证券成为都城证券第一大股东;沉庆国际信任股份无限公司、天津沉信科技成长无限公司、沉庆嘉鸿盛鑫商贸无限公司、深圳市远为投资无限公司、深圳中峻投资无限公司、国华能源投资无限公司、同方立异投资(深圳)无限公司、嘉融投资无限公司不再持有公司股份。

东兴证券于2024年12月27日召开2024年第四次姑且股东大会,选举王响亮为非董事,邓峰先生为董事。
夏静波先生,国泰君安证券投资银行部施行董事,硕士研究生,具有保荐代表人、中国注册会计师(非执业)、法令职业资历等天分。处置投资银行工做以来掌管或参取的项目有恒兴新材IPO、新点软件IPO、安恒消息IPO、安恒消息2021年定增、吴通控股2021年定增、日科化学2017年定增、露笑科技2016年定增、宜科科技2014年配股、黑芝麻2018年刊行股份采办资产、兴业矿业2016年刊行股份采办资产、拓尔思2014年刊行股份采办资产等项目。夏静波先生正在保荐营业执业过程中严酷恪守《保荐营业办理法子》等相关,职业记实优良。
刘洋先生,高盛(中国)证券无限义务公司投资银行部施行董事,保荐代表人、注册会计师(非执业)。A 股次要执业履历:匠心家居 A 股 IPO、天目湖 A 股 IPO、瑞特股份 A 股 IPO、宁德时代 A 股非公开辟行、天目湖 A 股可转债等。刘洋先生具有大学办理学硕士学位、新加坡国立大学理学硕士学位。

蒋海,中员,博士研究生学历,金融学传授、博士生导师,广东省讲授名师,教育部金融学本科讲授指点委员会委员,全国金融专业硕士讲授指点委员会委员,全国博弈论取尝试经济学研究会副理事长,广东省金融学专业本科高校讲授指点委员会副从任委员,广东金融学会副秘书长、学术委员会副从任委员等;兼任广东茂名农村贸易银行股份无限公司、广东惠东农村贸易银行股份无限公司董事。

惠州中京电子科技股份无限公司(中京电子)换届。总司理杨鹏飞,男,1991年出生,硕士研究生学历,结业于美国州立大学金融专业。曾任光大证券投行部项目司理。2018年入职本公司,历任中京电子营销司理、总裁帮理等职务。现任本公司副董事长、总司理。截至本通知布告披露日,杨鹏飞先生持有本公司股份17。61万股。杨鹏飞先生取公司现实节制人杨林先生为亲属关系,取控股股东存正在联系关系关系。
按照五矿财产金融办事(深圳)无限公司(简称:五矿财产金融)营业成长的现实需要,五矿本钱全资子公司五矿本钱控股无限公司(简称:五矿本钱控股)近日取中国银行股份无限公司深圳宝安支行签定了《合同》,商定由五矿本钱控股为五矿财产金融取中国银行发生的贷款营业供给连带义务,承担义务的限额为人平易近币990万元的从债务本金及利钱(包罗利钱、复利、罚息)、违约金、补偿金、实现债务的费用(包罗但不限于诉讼费用、律师费用、公证费用、施行费用等)、因债权人违约而给债务人形成的丧失和其他所有对付费用。本次不存正在反。五矿财产金融系五矿期货无限公司的全资子公司,五矿本钱控股持有五矿期货无限公司99%股权。截至本通知布告日,公司及其控股子公司的对外余额为6,930万元,占公司比来一期经审计净资产的0。11%。公司未向控股股东和现实节制人及其联系关系人供给。公司及其控股子公司无过期。
2019年10月25日、2022年1月1日,华夏证券取大盛微电科技股份无限公司签定了持续督导和谈,和谈对持续督导费的金额和领取时间做了明白商定。截至目前,大盛微电科技股份无限公司已跨越2年未按和谈商定向华夏证券领取持续督导费用。
李珣生于1991年4月,中国注册会计师,西北农林科技大学会计学本科结业,中国人平易近大学农村成长硕士结业,历任国信证券投资银行事业部项目司理,中国光大控股无限公司高级投资司理,公司财政司理,现任公司财政总监。李珣曾参取申联生物等初次公开辟行项目,曾参取募集设立财产投资基金并进行了多笔股权投资项目,正在公司投融资及财政办理等方面具有丰硕的工做经验。
,男,2015年插手平易近生证券投资银行事业部,硕士研究生学历,保荐代表人,非执业注册会计师,曾次要担任或参取中储股份非公开辟行、健康德配股、敖东可转债、伊力特可转债、六合正在线IPO、阳光诺和IPO等项目。
先生,1968年生,中员,经济学硕士、工商办理学硕士,经济师、会计师。现任公司副总裁,东方金融控股()无限公司董事长、总司理,东证国际金融集团无限公司董事长、总司理,中证信用促进股份无限公司非职工代表董事,上海诚毅新能源创业投资无限公司监事。1994年3月至1998年3月担任上海浦东成长银行从办科员;1998年3月至2015年6月担任东方证券资金财政办理总部总司理帮理,公司辽宁办理总部副总司理、总司理,公司资金财政办理总部副总司理(掌管工做)、总司理,2014年5月至2021年11月担任公司财政总监,2015年6月至2019年8月兼任公司打算财政办理总部总司理,2020年8月至2021年11月兼任公司资金办理总部总司理。2015年7月起担任公司副总裁。
中纺标查验认证股份无限公司(中纺标)原保荐代表人王禾跃先生因小我工做变更缘由,无法继续处置对公司的持续督导工做,申万宏源承销保荐委派赵辉先生接替王禾跃先生担任公司持续督导工做的保荐代表人。本次变动后,申万宏源承销保荐担任公司持续督导工做的保荐代表报酬徐鸿宇先生、赵辉先生。公司董事会对王禾跃先生正在担任公司保荐代表人期间所做的工做暗示衷心感激!

王宁密斯,中国国籍,无境外永世,1989年3月出生,2012年6月结业于武汉大学会计学专业,获硕士研究生学历、硕士学位。2012年7月至2020年8月任职于五矿证券无限公司打算财政部;2020年9月至2022年1月任华林证券打算财政部报表岗;2022年2月至今任华林证券董事会办公室证券事务司理。王宁密斯已取得深圳证券买卖所上市公司董事会秘书资历培训证明。
王如富先生,1973年生,中员,工学硕士研究生,注册会计师。现任公司董事会秘书、联席公司秘书、董事会办公室从任,汇添富基金监事,上海诚毅新能源创业投资无限公司董事。2002年8月至2004年4月担任申银万国证券打算统筹总部门析打算专员、成长协调办公室计谋办理专员,2004年5月至2005年10月担任金信证券规划成长部总司理帮理、秘书处副从任(掌管工做);2005年10月至2014年10月担任东方证券研究所证券市场计谋资深研究员,董事会办公室资深从管、从任帮理、副从任(兼证券事务代表)。2014年10月起担任公司董事会办公室从任,2016年11月起担任董事会秘书,2019年11月起担任联席公司秘书。
证监会认为,海纳资产的勾当违反了《证券及期货条例》、《证券及期货(财务资本)法则》(《财务资本法则》)及《操守原则》,从而风险市场的清廉稳健(注4)。海纳资产对基金办理不善,违反了《基金司理操守原则》,令投资者严沉丧失。
2024年12月27日,博时基金办理无限公司旗下78只基金改聘会计师事务所。改聘前:普华永道中天会计师事务所(特殊通俗合股);改聘后:安永华明会计师事务所(特殊通俗合股)。

国投本钱本次登记已回购股份31,339,011股,占本次登记前公司总股本的0。49%。本次登记完成后,公司总股本由6,425,319,590股变动为6,393,980,579股。 经向中国证券登记结算无限义务公司上海分公司确认,公司本次回购股份登记事项将于2024年12月24日打点完成,本次回购股份登记手续符律律例相关要求。
经上海证券买卖所《关于对中钢期货无限公司非公开辟行次级公司债券挂牌让渡无的函》(上证函〔2024〕3323号)同意,中钢期货获准向专业投资者非公开辟行总额不跨越人平易近币3亿元(含3亿元)的次级债券。 2024年12月24日,中钢期货2024年面向专业投资者非公开辟行次级债券刊行工做完成。本期债券刊行规模为人平易近币3亿元,刊行价钱为每张 100元,采纳簿记建档的体例刊行,债券刻日为3年期。
2021年9月、2024年1月,刊行人子公司福建恒晶、漳州链芯别离因小我所得税(工资薪金所得)未按期进行申报城市扶植税(县城、镇(附征))未按期进行申报被国度税务总局漳州高新手艺财产开辟区税务局别离处以100元、50元罚款。前述行政惩罚均系税务从管机关以《中华人平易近国税收征收办理法》第六十二条做为惩罚根据,合用简略单纯法式做出。
陆丹彦,东兴证券投资银行总部副总裁,保荐代表人,办理学硕士。次要担任或参取的项目包罗:先惠手艺IPO、华夏航空可转债、华夏航空非公开辟行股票、手艺向特定对象刊行股票等项目,具备丰硕的法令、财政相关专业学问。
张智淳密斯:48岁,于1998年插手本公司,现任本公司首席财政官(财政担任人),亦为中国安然财富安全股份无限公司、安然证券股份无限公司、安然养老安全股份无限公司等本公司多家控股子公司的董事。张密斯于2017年12月至2022年12月先后出任中国安然财富安全股份无限公司总司理帮理、首席投资官、财政担任人、董事会秘书,此前曾先后出任中国安然财富安全股份无限公司企划部副总司理、本公司企划部副总司理、总司理。张密斯获得上海财经大学安全精算学士学位,并具有中国准精算师资历。


鲁伟铭先生,1971年生,中员,经济学硕士,经济师。现任公司副董事长、施行董事,东方金融控股()无限公司董事。1994年7月至1998年3月担任中国国泰证券无限公司买卖部营业员、买卖部运营处项目司理;1998年3月至2022年3月担任公司买卖总部证券投资部副总司理,公司固定收益营业总部总司理帮理、副总司理、副总司理(掌管工做)、总司理,公司总裁帮理,公司副总裁等职务,2022年3月至2024年12月担任公司总裁。2022年6月起担任公司施行董事,2024年12月起担任公司副董事长。

运营范畴:公募基金办理营业;公募证券投资基金办事营业;公募证券投资基金发卖。(依法须经核准的项目,经相关部分核准后方可开展运营勾当,具体运营项目以相关部分核准文件大概可证件为准)!

田昕密斯,国泰君安证券投资银行部营业董事,硕士研究生,具有保荐代表人、中国注册会计师(非执业)等天分。处置投资银行工做以来掌管或参取的项目有恒兴新材IPO、新点软件IPO、安恒消息IPO、安恒消息2021年定增等项目。田昕密斯正在保荐营业执业过程中严酷恪守《保荐营业办理法子》等相关,职业记实优良。
福建漳州成长股份无限公司(漳州成长)2014年非公开辟行项目持续督导机构兴业证券原辉先生、刘锐先生担任公司持续督导的保荐代表人。因辉先生工做变更缘由,不再担任公司保荐代表人。兴业证券保荐代表人牛春晓先生接替辉先生的持续督导工做。本次变动后,公司2014年度非公开辟行项目持续督导的保荐代表报酬刘锐先生及牛春晓先生。
2014年7月15日,大通证券取武汉阿迪克电子股份无限公司(阿迪克)签定了《持续督导和谈书》,和谈对持续督导费的金额和领取时间做了明白商定。截至目前,阿迪克已累计3年未按和谈商定向大通证券领取持续督导费用。
都城证券于2024年12月23日召开第二届董事会第二十八次会议(姑且会议),审议通过《关于审议公司2023年度薪酬轨制施行环境的核查演讲的议案》。按照中国证券业协会《证券公司成立稳健薪酬轨制》,《都城证券股份无限公司总部薪酬办理法子》相关,公司对2023年度公司薪酬布局、绩效金领取、薪酬查核等方面的轨制施行环境进行了核查,并构成核查环境演讲,提请公司董事会审议。
经中国证券监视办理委员会《关于核准前锋基金办理无限公司变动头要股东的批复》(证监许可〔2024〕1744号)核准,指南针科技成长股份无限公司成为前锋基金办理无限公司次要股东。本次股权变动已打点工商变动登记手续。
项目签字注册会计师:牛又线年成为中国注册会计师,2015年起头处置上市公司审计营业,2019年起头正在容诚会计师事务所执业,2024年起头为公司供给审计办事;近三年签订过多家上市公司的审计演讲。
东方证券第六届董事会第二次会议于2024年12月23日以通信表决体例召开。审议通过《关于选举公司第六届董事会副董事长的议案》,选举鲁伟铭先生担任公司第六届董事会副董事长,任期自本次董事会审议通过之日起至本届董事会届满之日止。审议通过《关于聘用公司高级办理人员的议案》,1。聘用卢大印先生为公司副总裁(掌管工做);2。聘用舒宏先生、先生、陈刚先生、吴泽智先生为公司副总裁;3。聘用舒宏先生兼任公司财政总监;4。聘用蒋鹤磊先生为公司首席风险官兼合规总监;5。聘用王如富先生为公司董事会秘书。以上人员任期自本次董事会审议通过之日起至本届董事会届满之日止。审议通过《关于公司组织架构设置及调整的议案》。审议通过《关于2024年度呆账核销项目标议案》。本次核销呆账已正在前期全额计提减值,不会对公司资产的账面价值发生影响,亦不会对公司停业收入、停业收入等损益发生影响。
2020年10月13日,第一创业证券承销保荐无限义务公司和特力惠消息科技股份无限公司(以下简称“ST特力惠”)签定了持续督导和谈,和谈对持续督导费的金额和领取时间做了明白商定。截至目前,ST特力惠已累计2年未按和谈商定向一创投行领取持续督导费用。面催告三次后,ST特力惠仍未脚额缴纳持续督导费用,一创投行决定单方解除持续督导和谈。一创投行于2024年9月26日向公司发送《一创投行关于单方解除取ST持续督导和谈的通知》,并向全国股转公司申请对从办券商单方解除持续督导和谈的存案。
五矿本钱股份无限公司(五矿本钱)于2024年12月27日召开2024年第二次姑且股东大会,审议通过《关于公司变动2024年度财政演讲和内部节制审计机构的议案》。
2024年12月27日,沈东杰新任诺德基金办理无限公司督察长,总司理罗凯先生不再代为履行督察长职责。过往从业履历:2003年7月至2010年2月正在上海市长宁区人平易近查察院任副从任科员;2010年2月至2019年2月正在中国证监会上海监管局历任副从任科员、从任科员;2019年3月至2021年5月正在淳厚基金办理无限公司任监察考核部总监;2021年6月至2024年12月正在中银基金办理无限公司历任内控取法令合规部副总司理、总司理。
蔡方方密斯:50岁,于2007年插手本公司,现任本公司施行董事、副总司理,亦为中国安然人寿安全股份无限公司、中国安然财富安全股份无限公司、安然银行股份无限公司等本公司多家控股子公司的董事,亦为安然健康医疗科技无限公司的非施行董事。蔡密斯于2009年10月至2012年2月先后出任本公司人力资本核心薪酬规划办理部副总司理、总司理,于2012年2月至2013年9月出任本公司副首席财政施行官兼企划部总司理,于2013年9月至2015年3月出任本公司副首席人力资本施行官,于2015年3月至2023年4月出任本公司首席人力资本施行官。正在插手本公司之前,蔡密斯曾出任华信惠悦征询(上海)无限公司征询总监和英国尺度办理认证系统公司金融业审核总监。蔡密斯获得新南威尔士大学会计专业硕士学位。

广东博盈特焊手艺股份无限公司(博盈特焊)收到持股5%以上股东前海股权投资基金(无限合股)(以下简称“前海股权基金”)和华夏前海股权投资基金(无限合股)(以下简称“华夏前海基金”)出具的《关于减持股份达到1%暨减持打算实施完成的奉告函》,获悉上述股东于2024年11月27日至2024年12月25日期间,通过大买卖累计减持公司股票140,000股,通过集中竞价体例累计减持公司股票1,180,000股,合计减持所持公司股份比例累计再次达到1%。截至本通知布告披露日,前海股权基金和华夏前海基金减持打算实施完成。

金信期货无限公司已于2024年12月19日上海钡勋实业无限公司3000万元次级债款,次级债后金信期货无限公司各项监管目标合适尺度。
华西证券于2024年12月26日召开2024年第一次姑且股东大会,表决通过《关于改换会计师事务所的议案》。
衡硕:本项目保荐代表人,非执业注册会计师,金融学硕士,现任职于海通证券投资银行委员会,2018年起处置投资银行营业,曾担任或参取了准油股份非公开辟行股票等项目,正在保荐营业执业过程中严酷恪守《保荐办理法子》等相关,执业记实优良。
昆吾九鼎投资控股股份无限公司(九鼎投资)第十届董事会将由9名董事构成,此中非董事6名,董事3名。经公司控股股东江西中无限义务公司保举,董事会提名委员会审查通过,董事会同意提名王亮先生、王欣先生、赵根先生、刘玉杰密斯、易凌杰先生和李晟先生为公司第十届董事会非董事候选人;同意提名徐爽先生、张宝林先生和鲜文铎先生为公司第十届董事会董事的候选人。公司第十届监事会将由3名监事构成,此中非职工监事2名,职工监事1名。经公司控股股东江西中无限义务公司保举,第九届监事会审查后,同意提名葛岚密斯、秦茵密斯为公司第十届监事会非职工监事候选人。
孙奕然,女,中国国籍,无境外永世,1997年出生,硕士研究生学历,CFA。曾任职于东北证券股份无限公司投资银行办理总部,历任高级营业司理、营业副总裁;2024年6月至今正在公司任职,次要担任证券事务相关工做。
亚泰(集团)股份无限公司(亚泰集团)于2024年12月27日召开2024年第九次姑且股东大会,审议通过《关于为亚泰医药集团无限公司等正在成长农村贸易银行股份无限公司申请的告贷供给的议案》《关于为亚泰建建工程无限公司正在银行股份无限公司申请的分析授信供给的议案》《关于为亚泰超市无限公司正在农村贸易银行股份无限公司申请的告贷供给的议案》《关于为亚泰集团通化水泥股份无限公司正在中国扶植银行股份无限公司申请的告贷供给的议案》《关于为亚泰水泥无限公司正在交通银行股份无限公司申请的分析授信供给的议案》《关于为亚泰水泥无限公司正在双阳农村贸易银行股份无限公司申请的银行承兑汇票授信供给的议案》《关于公司向长发金融控股()无限公司等申请告贷暨联系关系买卖的议案》《关于为辽宁富山川泥无限公司等正在利程融资租赁(上海)无限公司申请的融资租赁营业供给暨联系关系买卖的议案》。
广发证券第十一届董事会第五次会议通知于2024年12月26日以通信表决的体例召开。审议关于调整公司固定收益营业组织架构的议案。(一)撤销证券投资营业办理总部及下设的固定收益投资部和本钱中介部;(二)设立固定收益营业委员会,对固定收益营业进行统筹备理。
大越股份无限公司(简称:大越股份)为大越期货控股股东;现实节制人徐丽莉之外甥潘高、徐易合计持有绍兴市新宇资产办理无限公司(简称:新宇资产)的70%股权;西博投资无限公司(简称:西博投资)为大越期货股东,持有公司30。25%的股份。(1)大越股份:公司向大越股份租赁衡宇做为总部办公场合,估计费用42万元;公司向大越股份发卖资产办理打算,估计金额500万元;大越股份正在公司开立期货账户进行期货买卖,公司向其收取响应费用,估计金额50万元。(2)新宇资产:新宇资产及其旗下产物正在公司开立期货账户进行期货买卖,公司收取响应费用,估计金额100万元;公司向新宇资产发卖资产办理打算,估计金额500万元;认购新宇资产刊行或办理的理财富物,估计金额10,000万元。(3)西博投资:公司向西博投资发卖资产办理打算,估计金额500万元。(4)其他联系关系方:其他联系关系朴直在公司开立期货账户进行期货买卖,公司向其收取响应费用,估计金额100万元;公司向其他联系关系方发卖资产办理打算,估计金额500万元。
自2024年12月16日至权益股权登记日期间,“财通转债”将遏制转股,本次权益股权登记日后的第一个买卖日起“财通转债”恢复转股。
停业场合:深圳市宝安区新安街道海旺社区兴华一(延长段)19号中兴酒店(前海HOP国际)3701?。
近日,西南证券收到中国证监会《关于西南证券股份无限公司参取碳排放权买卖相关看法的复函》(机构司函〔2024〕2245号))。按照《复函》,公司自停业务可正在境内买卖场合参取碳排放权买卖。公司将按照相关及《复函》要求,以办事实体经济,降低全社会减排成本,推进经济向绿色低碳转型升级为方针,合规、审慎开展营业,将相关营业纳入全面风险办理系统,并成立健全参取碳排放权买卖的内部节制和风险办理机制。
因营业成长需要,华联期货无限公司济南分公司停业场合将于2024年12月30日起由“济南市历城区华信3号鑫苑鑫核心7号楼历城金融大厦214室”搬家至“济南市历城区春风街道华信3号鑫苑鑫核心7号楼历城金融大厦709室”。
东兴证券做为杭州和顺科技股份无限公司(和顺科技)初次公开辟行股票并上市的保荐机构,原已委派保荐代表人王义先生和陆猷先生履行持续督导职责。因王义先生、陆猷先生工做变更,东兴证券委派谢安先生、蒋文先生继续担任公司持续督导保荐代表人。本次改换后,公司持续督导保荐代表报酬谢安先生和蒋文先生。公司董事会对王义先生和陆猷先生正在公司持续督导期间所做出的贡献暗示衷心感激!
2024年12月26日,广发基金办理无限公司改聘会计师事务所。改聘前:安永华明会计师事务所(特殊通俗合股);改聘后:毕马威华振会计师事务所(特殊通俗合股)/容诚会计师事务所(特殊通俗合股)。
备注:1。海纳资产正在2017年5月4日至2024年7月5日期间,按照《证券及期货条例》获发牌进行第1类(证券买卖)、第4类(就证券供给看法)及第9类(供给资产管理)受规管勾当。
国元证券于近日收到中国证券监视办理委员会《关于国元证券股份无限公司参取碳排放权买卖相关看法的复函》(机构司函〔2024〕2251号)(以下简称复函)。按照复函,公司自停业务能够正在境内买卖场合参取碳排放权买卖。公司将按照相关法令律例及复函要求,以办事实体经济,降低全社会减排成本,推进经济向绿色低碳转型升级为方针,合规、审慎开展营业,并将相关营业纳入公司全面风险办理系统。
因营业成长需要,上海证券无限义务公司注册地址变动为上海市黄浦区人平易近366号。总部办公地址拟将于2025年1月1日发生变动,具体消息如下:变动前为上海市黄浦区四川中213号7楼;变动后为上海市黄浦区人平易近366号。
九鼎投资控股股东江西中无限义务公司(以下简称“中”)按照营业成长需要,以存续分立的体例,分立为中(存续公司)和江西紫星贸易成长无限公司(新设公司,以下简称“紫星贸易”)。按照分立放置,本公司29。8%股权将留正在存续公司中;本公司21。2%股权将剥离给紫星贸易。2024年11月11日中取紫星贸易签定《股权让渡和谈》,中拟向紫星贸易让渡91,910,650股本公司股份。2024年12月19日,中向紫星贸易让渡91,910,650股已完成过户登记。本次让渡股份数91,910,650股,占公司股份总数21。2%,本次让渡完成后,中持有本公司129,195,158股,占公司股份总数29。8%,紫星贸易持有本公司91,910,650股,占公司股份总数21。2%。
张桐先生:保荐代表人,中国注册会计师(CPA)。曾先后担任或参取的项目有德马科技、美邦药业、中农结合等IPO项目;美邦药业等再融资项目;曲收购*ST人乐、金控收购等并购项目,具有较为丰硕的投资银行营业经验。
证监会律例施行部施行董事魏弘福先生(Mr Christopher Wilson)暗示:“证监会曾就办理私家基金及委托帐户方面的缺失及操守不达标的环境发出通函,而海纳资产的监管违规行为凸显了该通函所载述的问题。”(注6)。
老苍生大药房连锁股份无限公司(老苍生)于近日收到高盛(中国)证券无限义务公司(以下简称“高盛中国”)出具的《关于变动持续督导保荐代表人的函》。高盛中国做为公司2021年非公开辟行A股股票项目标保荐人,原委派贺佳先生和琪密斯担任保荐代表人,担任持续督导工做。现因贺佳先生工做变更,不再担任公司持续督导保荐代表人。高盛中国委派刘洋先生接替贺佳先生,担任公司非公开辟行持续督导保荐代表人。本次保荐代表人变动后,公司非公开辟行持续督导保荐代表报酬刘洋先生、琪密斯。公司董事会对贺佳先生正在公司非公开辟行持续督导期间所做出的工做暗示衷心的感激!

浙江万丰化工股份无限公司(万丰股份)初次公开辟行股票并上市的保荐机构东兴证券原委派保荐代表人罗书洋先生、张帅先生具体担任公司的持续督导工做。现因为罗书洋先生工做变更,东兴证券委派蒋卓征先生接替罗书洋先生担任公司初次公开辟行股票并上市项目标保荐代表人。变动后,持续督导保荐代表报酬张帅先生、蒋卓征先生。公司董事会对罗书洋先生正在公司持续督导期间所做出的贡献暗示衷心感激!
四、核准国联证券成为平易近生证券股份无限公司(以下简称平易近生证券)次要股东,对国联证券通过换股体例依法取得平易近生证券11,288,911,130股股份(占平易近生证券股份总数99。2617%)无。
近日,公司收到中供给的中国证券登记结算无限义务公司出具的《证券过户登记确认书》,确认中向紫星贸易让渡91,910,650股已完成过户登记手续。
中国安然安全(集团)股份无限公司(中国安然)于2024年12月24日召开第十三届董事会第六次会议审议通过了聘用高级办理人员相关事宜。为进一步完美本公司管理架构,清晰高级办理人员岗亭职责,本公司对高级办理人员做出如下调整:本公司董事会决议聘用副总司理付欣密斯兼任本公司首席财政官(财政担任人);聘用张智淳密斯出任本公司总司理帮理兼审计义务人,其不再担任本公司首席财政官(财政担任人),本公司现任审计义务人黄玉强先生将调任本集团其他岗亭;聘用副总司理蔡方方密斯兼任本公司首席合规官(合规担任人),现任合规担任人张小璐密斯因达退休春秋,其职务任职至2025年3月。上述高级办理人员录用,均尚须取得国度金融监视办理总局核准的任职资历后方可生效。
本次减持打算实施前,恒烁半导体(合肥)股份无限公司(恒烁股份)股东宁波梅山保税港区天鹰合胜创业投资合股企业(无限合股)(以下简称“天鹰合胜”)持有3,787,854股,占总股本的4。58%。天鹰合胜通过集中竞价体例累计减持公司股份738,127股,占总股本0。89%,本次减持打算曾经实施完毕。
鲜文铎,男,1970年生,会计学博士学历。曾正在国有企业等处置多年经济办理工做。现任电子科技大学经济取办理学院,深圳市华普微电子股份无限公司董事,九鼎投资董事。
2024年12月27日,浙商证券股收到中国证券登记结算无限义务公司分公司通知,沉庆国际信任股份无限公司、天津沉信科技成长无限公司、沉庆嘉鸿盛鑫商贸无限公司、深圳市远为投资无限公司、深圳中峻投资无限公司、国华能源投资无限公司、同方立异投资(深圳)无限公司、嘉融投资无限公司合计持有的都城证券股份无限公司(简称:都城证券)1,997,043,125股股份已完成过户登记,全数划转大公司。本次股份变更完成后,浙商证券持有都城证券1,997,043,125股股份,占都城证券总股本的34。25%。
近日,财达证券收到中国证监会《关于财达证券股份无限公司参取碳排放权买卖相关看法的复函》(机构司函〔2024〕2254号)。公司将严酷按照相关法令律例及复函要求,自停业务正在境内买卖场合参取碳排放权买卖,以办事实体经济,降低全社会减排成本,推进经济向绿色低碳转型升级为方针,合规、审慎开展营业,并将相关营业纳入全面风险办理系统。
瑞达期货股份无限公司(瑞达期货)第四届董事会第三十一次会议于2024年12月27日以现场和通信相连系的体例,正在厦门市思明区桃园18号公司27楼会议室召开。审议通过公司《关于续聘2024年度审计机构的议案》;审议通过《关于联系关系天然人利用自有资金采办公司资管产物暨联系关系买卖的议案》,联系关系董事林志斌、林鸿斌先生回避表决;审议通过《关于召开2025年第一次姑且股东会的议案》。

本次买卖前,国泰君安总股本为8,903,730,620股,此中A股7,511,903,440股,H股1,391,827,180股。海通证券的总股本为13,064,200,000股,此中A股9,654,631,180股(包含库存股77,074,467股),H股3,409,568,820股,海通证券的上述A股及H股全数参取换股。本次换股接收归并中,按照换股比例1!0。62计较,国泰君安拟刊行的股份数量合计为8,099,804,000股,此中A股5,985,871,332股,H股2,113,932,668股。换股实施后,国泰君安总股本将增至17,003,534,620股。不考虑收购请求权影响环境下,上海国际集团无限公司(简称:国际集团)间接及间接节制国泰君安的股份数量不变,为2,970,325,457股,占总股本的17。47%。按照本次买卖方案,国泰君安拟同时向上海国有资产运营无限公司(简称:国资公司)刊行A股股票募集配套资金不跨越人平易近币100。00亿元,刊行价钱为15。97元/股。以本次募集配套资金总额上限测算,刊行A股股票募集配套资金后,国泰君安的总股本将进一步增至17,629,708,696股。不考虑收购请求权影响环境下,国际集团间接及间接节制国泰君安的股份数量添加至3,596,499,533股,占总股本的20。40%。
深圳安培龙科技股份无限公司(安培龙)持股5%以上股东深圳南海成长同赢股权投资基金(无限合股)(以下简称“南海成长”)及其分歧步履人深圳同创伟业新兴财产创业投资基金(无限合股)(以下简称“同创伟业”)拟通过集中竞价的体例减持。南海成长和股东同创伟业的施行事务合股人、通俗合股人均为深圳同创锦绣资产办理无限公司(简称:同创锦绣);同创伟业的办理人同创锦绣系南海成长办理人深圳同创伟业资产办理股份无限公司的全资子公司。同创伟业打算自本通知布告披露之日起15个买卖日后的3个月通过集中竞价体例合计减持不跨越3,358,900股,占公司总股本的3。4134%。本次减持打算完成后,南海成长及其分歧步履人同创伟业合计持有公司股份占总股本4。9999%。
赵辉先生,保荐代表人,具有多年投资银行从业经验,曾担任或参取中纺标IPO项目、隆基电新三板挂牌项目、先声吉祥新三板挂牌项目等。
惠柏新材料科技(上海)股份无限公司(惠柏新材)保荐人东兴证券原已委派保荐代表人张昱先生、王义先生履行持续督导职责。现因王义先生工做变更,东兴证券委派陆丹彦密斯接替王义先生担任公司初次公开辟行股票的持续督导保荐代表人,继续履行持续督导职责。本次改换后,公司持续督导保荐代表报酬张昱先生和陆丹彦密斯。公司董事会对王义先生正在公司初次公开辟行股票并正在创业板上市以及持续督导期间所做的工做暗示衷心感激。
胜蓝科技股份无限公司(胜蓝股份)于近日收到东莞证券出具的《关于变动胜蓝股份持续督导保荐代表人的函》:东莞证券原朱则亮先生、刘乐先生为公司2022年向不特定对象刊行可转换公司债券项目标持续督导保荐代表人。鉴于公司于2024年12月5日召开第三届董事会第二十一次会议审议通过了关于公司向不特定对象刊行可转换公司债券(以下简称“本次可转债”)预案及相关议案。2024年12月23日公司召开2024年第一次姑且股东大会,审议通过前述议案并授权公司董事会打点本次刊行相关事宜。公司董事会按照股东大会的授权,取东莞证券签定保荐和谈,由朱则亮先生和杨国辉先生担任本次可转债的保荐代表人。为便利日后持续督导工做的有序开展,东莞证券决定委派杨国辉先生接替刘乐先生继续履行公司2022年向不特定对象刊行可转换公司债券项目标持续督导工做。本次保荐代表人变动后,公司2022年向不特定对象刊行可转换公司债券以及本次可转债的持续督导保荐代表人均为朱则亮先生、杨国辉先生。
指南针科技成长股份无限公司(指南针)于2023年12月25日参取江苏省泰州市中级正在淘宝网司法拍卖收集平台开展的“被施行人结合创业集团无限公司(简称:结合创业)所持有前锋基金办理无限公司(简称:前锋基金)比例为34。2076%股权”的司法拍卖,并以110,211,594。5元的价钱竞得。公司于2024年12月4日收到前锋基金转来的中国证券监视办理委员会《关于核准前锋基金办理无限公司变动头要股东的批复》(证监许可〔2024〕1744号),核准公司成为前锋基金次要股东,对公司依法受让前锋基金34。2076%股权无。
三、核准沣泉峪成为国联证券次要股东,对沣泉峪通过换股体例依法取得国联证券361,431,213股股份(占国联证券刊行后股份总数6。6051%,不含募集配套资金)无。
兴业证券2024年中期权益经分派方案经公司2024年12月16日的2024年第二次姑且股东大会审议通过。以方案实施前的公司总股本8,635,987,294。00股为基数,每股派发觉金盈利0。03元(含税),共计派发觉金盈利259,079,618。82元(含税)。股权登记日:2024/12/27;除权除息日:2024/12/30。
易凌杰,男,1985年生,本科学历。历任中审国际会计师事务所无限义务公司公司深圳分所高级审计员;德勤华永会计师事务所(特殊通俗合股)深圳分所高级审计员;碧桂园控股无限公司财政司理;昆吾九鼎投资司理。现任九鼎投资董事、副总司理、财政总监兼董事会秘书。
近日,银河证券收到中国证监会《关于中国银河证券股份无限公司参取碳排放权买卖相关看法的复函》(机构司函[2024]2247号)。按照该复函,公司自停业务正在中国境内买卖场合参取碳排放权买卖,该当严酷按照自停业务相关要求,恪守国度法令律例、行政规章及相关监管轨制的,并按照持有碳排放权账面金额的30%计较风险本钱预备。公司将按照相关和上述复函的要求,以办事实体经济,降低全社会减排成本,推进经济向绿色低碳转型升级为方针,合规、审慎开展营业,并将相关营业纳入全面风险办理系统。
惠升基金办理无限义务公司于2024年12月28日通知布告:深圳分公司已正在深圳市市场监视办理局打点完成工商注册登记并取得停业执照,且向监管机构进行了存案。
广发证券于近日收到中国证券监视办理委员会《关于广发证券股份无限公司参取碳排放权买卖相关看法的复函》(机构司函〔2024〕2250号)。按照相关及复函要求,公司自停业务可正在境内买卖场合参取碳排放权买卖,将以办事实体经济,降低全社会减排成本,推进经济向绿色低碳转型升级为方针,合规、审慎开展营业,将相关营业纳入全面风险办理系统,并成立健全参取碳排放权买卖的内部节制和风险办理机制。
因工做缘由,国投证券股份无限公司消息披露担任人由刘纯亮先生变动为赵敏先生,赵敏先生系公司副总司理、首席风险官、合规总监。
海通恒信(01905。HK)颁布发表,连系市场消息,公司拟变动2024年度会计师事务所。董事会已于2024年12月23日决议且获公司审计委员会保举,聘用德勤关黄陈方会计师行和德勤华永会计师事务所(特殊通俗合股)(统称德勤事务所)担任公司2024年度境表里审计办事的外部审计机构。德勤事务所为海通证券股份无限公司(公司的最终控股股东)选用的外部审计机构之一,公司做为结合买卖所无限公司从板挂牌的上市公司,礼聘德勤事务所供给公司2024年度境表里审计办事将满脚相关,同时使公司和海通证券之间的审计放置连结分歧,以提拔全体审计办事效率,使公司及其股东好处最大化。
吴泽智先生,1978年生,中员,统计学博士研究生。现任公司副总裁、固定收益营业总部总司理、证券投资营业总部总司理,东方金融控股()无限公司董事,东证国际金融集团无限公司董事。2005年4月至2021年8月担任公司固定收益营业总部营业司理、高级投资司理、总司理帮理、副总司理、联席总司理,2021年3月至2023年12月担任公司金融衍生品营业总部总司理。2021年8月起担任公司固定收益营业总部总司理,2023年7月起担任公司证券投资营业总部总司理,2023年7月至2024年12月担任公司首席投资官,2024年12月起担任副总裁。
东方财富第六届董事会第十五次会议于2024年12月26日正在公司会议室以现场连系通信表决体例召开,董事长其实先生掌管本次会议。审议通过《关于子公司东方财富证券股份无限公司申请公开辟行公司债券的议案》《东方财富消息股份无限公司市值办理轨制》。
陈刚先生,1976年生,中员,办理科学取工程博士研究生。现任公司副总裁、证券研究所所长,东方金融控股()无限公司董事,东证国际金融集团无限公司董事。2003年10月至2005年9月担任华夏证券研究员,上海裕基实业无限公司人员,上海融昌资产办理无限公司研究员,上海裕基实业无限公司投资司理;2005年9月至2012年5月担任公司证券研究所行业研究员、所长帮理、施行董事;2012年5月至2014年2月担任光大证券证券研究所总司理。2014年3月起担任公司证券研究所所长,2023年7月至2024年12月担任公司首席研究总监,2024年12月起担任公司副总裁。
大越期货于2024年12月25日召开第四届董事会第二次会议,审议通过《关于修订〈大越期货股份无限公司章程〉的议案》《关于修订〈大越期货股份无限公司股东大会议事法则〉的议案》《关于修订〈大越期货股份无限公司董事会议事法则〉的议案》《关于修订〈大越期货股份无限公司轨制〉的议案》《关于修订〈大越期货股份无限公司总司理工做细则〉的议案》《关于修订〈大越期货股份无限公司总司理办公会议轨制〉的议案》《关于修订〈大越期货股份无限公司反洗钱轨制〉的议案》《关于审议〈大越期货股份无限公司声誉风险办理轨制〉的议案》《关于大越期货股份无限公司声誉风险办理方针和法则的议案》《关于估计2025年日常性联系关系买卖的议案》《关于2025年度自有资金理财打算的议案》《关于提请召开2025年第一次姑且股东大会的议案》。
2024年12月26日,湘财证券股份无限公司合规总监兼首席风险官郑武生因个分缘由离任。刘小平密斯新任湘财证券合规总监兼首席风险官。刘小平密斯,1977年生,硕士研究生,1997年8月入职湘财证券,曾先后正在公司长沙新平易近证券停业部、公司证券投资总部、客户资产办理总部、考核办理总部、合规风控办理总部工做,曾任湘财证券合规风控办理总部副总司理(掌管工做);2013年10月至2015年12月正在上海唯盛投资无限公司工做,担任资产办理部总司理;2016年从头插手湘财证券,正在公司合规办理总部和风险办理总部工做,2019年9月至今担任湘财证券合规办理总部总司理兼任风险办理总部总司理。
2024年12月26日,中银国际证券股份无限公司改聘会计师事务所。改聘前:普华永道中天会计师事务所(特殊通俗合股);改聘后:毕马威华振会计师事务所(特殊通俗合股)。

证监会亦发觉,海纳资产做为投资办理人,对两只基金办理不善,严沉风险基金投资者的好处,而吴则正在环节时间担任为两只基金做出投资决定。
按照刊行人供给的行政惩罚相关文件、罚款缴纳凭证及整改申明,惠州市应急办理局因惠州聚实平安设备的安拆不合适国度尺度,于2023年6月6日出具(惠湾)应急罚〔2023〕12号《行政惩罚决定书》,决定赐与责令期限更正并处人平易近币15,000元罚款。
兴业证券于近日收到中国证监会《关于兴业证券股份无限公司参取碳排放权买卖相关看法的复函》(机构司函〔2024〕2246号)(以下简称“复函”)。按照复函,中国证监会同意公司自停业务正在境内买卖场合参取碳排放权买卖。公司将按照相关法令律例及复函要求,以办事实体经济,降低全社会减排成本,推进经济向绿色低碳转型升级为方针,合规、审慎开展营业,并将相关营业纳入公司全面风险办理系统。
光大证券于2024年12月24日召开2024年第二次姑且股东大会,审议通过关于取中国光大集团股份公司(光大集团)签订日常联系关系(连)买卖框架。议案涉及联系关系买卖,联系关系股东光大集团(公司控股股东)、中国光大控股无限公司(控股股东的控股子公司)回避表决,持股数别离为1,159,456,183股、956,017,000股。
海航期货于2024年12月24日召开第二届监事会第十六次会议,审议通过《关于修订海航期货股份无限公司舆情办理法子的议案》。
2021年12月、2022年12月,刊行人子公司福建泓光因进口物品申报不规范问题别离被海关处以罚款120元、4,800元。
十、你们正在实施过程中,如发生法令、律例要求披露的严沉事项或遇严沉问题,该当及时演讲我会、公司居处地证监局和上海证券买卖所并按相关处置。”。
国泰君安证券股份无限公司拟通过向海通证券股份无限公司的全体A股换股股东刊行A股股票、向海通证券的全体H股换股股东刊行H股股票的体例换股接收归并海通证券并刊行A股股票募集配套资金(以下简称“本次买卖”)。2024年12月23日,国泰君安收到上海证券买卖所出具的《关于受理国泰君安证券股份无限公司换股接收归并海通证券股份无限公司并募集配套资金申请的通知》(上证上审(并购沉组)〔2024〕39号)。所根据相关对申请文件进行了查对,认为申请文件齐全,符定形式,决定予以受理并依法进行审核。同日,中国证券监视办理委员会就本次买卖涉及的包罗国泰君安取海通证券归并、海通证券闭幕、海富通基金办理无限公司变动头要股东及现实节制人、富国基金办理无限公司变动头要股东、海通期货股份无限公司变动控股股东及现实节制人等行政许可申请依法予以受理,并出具《中国证监会行政许可申请受理单》(受理序号:242422、242423、242424、242430、242425)。中国证监会及其他有权监管机构的核准、核准、注册或同意后方可正式实施,可否实施尚存正在不确定性。公司发布的消息以正在上海证券买卖所网坐及指定消息披露登载的通知布告为准,敬请泛博投资者关心后续通知布告并留意投资风险。
东吴证券董事会于近日收到证券事务代表平磊先生的告退演讲。因工做调整缘由,平磊先生申请辞去本公司证券事务代表职务,该申请自送达董事会时生效。平磊先生辞去证券事务代表职务后,仍担任公司其他职务。公司董事会对平磊先生正在担任证券事务代表期间对公司成长做出的勤奋和贡献暗示衷心的感激。公司董事会将按照《上海证券买卖所股票上市法则》等相关,尽快聘用合适任职资历的人员担任证券事务代表,协帮董事会秘书开展工做。
项目质量节制复核人:邱小娇,2010年成为中国注册会计师,2010年起头处置上市公司审计营业,2019年起头正在容诚会计师事务所执业;近三年签订或复核过多家上市公司的审计演讲。
龙岩杰出新能源股份无限公司(杰出新能)礼聘华福证券担任公司2024年度以简略单纯法式向特定对象刊行股票的保荐机构,公司取原保荐机构英大证券以及存放募集资金的贸易银行签定的《募集。
2024年12月23日,国泰基金办理无限公司改聘会计师事务所。改聘前:普华永道中天会计师事务所(特殊通俗合股);改聘后:毕马威华振会计师事务所(特殊通俗合股)/立信会计师事务所(特殊通俗合股)。
李宁:国泰君安证券投资银行部帮理董事,保荐代表人,金融学硕士,曾从导和参取欧派家居IPO、锐科激光IPO、嘉必优IPO、正弦电气IPO、亿道消息IPO、亿纬控股可互换债、欧派家居可转债、明阳电可转债再融资项目。截至本刊行保荐书出具之日,李宁无做为签字保荐代表人的正在审项目。正在保荐营业执业过程中严酷恪守《保荐营业办理法子》等相关,执业记实优良。
厦门国贸集团股份无限公司(厦门国贸)将持有的厦门国贸金融核心开辟无限公司(简称:国金公司)81%股权让渡给公司控股股东厦门国贸控股集团无限公司(简称:国贸控股)。本次买卖礼聘厦门银兴资产评估地盘房地产评估无限公司(简称:银兴评估)对国金公司进行了资产评估。以银兴评估出具的《厦门国贸控股集团无限公司拟股权受让所涉及的厦门国贸金融核心开辟无限公司81%股权价值资产评估演讲》(下称《评估演讲》)为订价参考根据,国金公司81%股权评估值为143,998。65万元。上述评估演讲及评估成果曾经厦门市人平易近国有资产监视办理委员会核准。
九、本次刊行股份采办资产并募集配套资金注册批复自下发之日起12个月内无效。你们该当依理相关股权变动手续。
卢大印先生,1972年生,中员,办理学博士研究生,高级经济师。现任公司党委副、施行董事、副总裁(掌管工做)、首席消息官,上海东证期货无限公司党委、董事长,东证期货国际(新加坡)无限公司董事长。1994年7月至2001年6月担任申银万国证券停业部司理帮理、副司理;2001年6月至2021年1月担任公司消息手艺核心总司理帮理、副总司理,公司电子商务营业总部副总司理(掌管工做),公司经纪营业总部副总司理,上东证期货副总司理、总司理等职务。2020年11月起担任东证期货党委,2020年12月起担任东证期货董事长,2021年11月起担任公司首席消息官,2024年11月起担任公司施行董事,2024年12月起担任副总裁(掌管工做)。
上海晶华胶粘新材料股份无限公司(晶华新材)于2023年7月正在所从板向特定对象刊行人平易近币通俗股股票44,062,929股。光大证券为公司该次向特定对象刊行股票的保荐机构,担任刊行股票上市的保荐工做及上市后的持续督导工做,持续督导期至2024年12月31日。按照刊行需要,公司于近日取东方证券签定保荐和谈,礼聘东方证券担任公司本次以简略单纯法式向特定对象刊行股票的保荐机构,并担任公司本次以简略单纯法式向特定对象刊行股票上市后的持续督导工做。光大证券未完成的关于公司向特定对象刊行股票之2024年度的持续督导工做将由东方证券自《保荐和谈》签订之日起衔接,东方证券委派张桐先生、许恒栋先生担任保荐代表人,担任公司具体的持续督导工做。公司对光大证券及其项目团队正在公司向特定对象刊行股票上市及持续督导期间所做的工做暗示衷心感激。
东来涂料手艺(上海)股份无限公司(东来手艺)于2024年12月26日召开第三届董事会第十次会议,审议通过了《关于聘用公司证券事务代表的议案》,同意聘用孙奕然密斯担任公司证券事务代表,协帮董事会秘书开展各项工做,任期自本次董事会审议通过之日起至第三届董事会任期届满之日止。
银河基金办理无限公司经取辉腾汇富基金发卖无限公司(简称:辉腾汇富)协商分歧,决定自2024年12月23日起辉腾汇富终止打点本公司旗下基金的相关发卖营业。
国泰君安做为南京钢铁股份无限公司(南钢股份)2017年非公开辟行A股股票的保荐机构及持续督导机构,原委派张翼先生、俞君钛先生为持续督导保荐代表人。因俞君钛先生工做变更不再担任公司持续督导保荐代表人,国泰君安现李锐先生接替其担任公司2017年非公开辟行A股股票的持续督导保荐代表人。本次变动后,公司2017年非公开辟行A股股票项目标保荐代表报酬张翼先生和李锐先生。
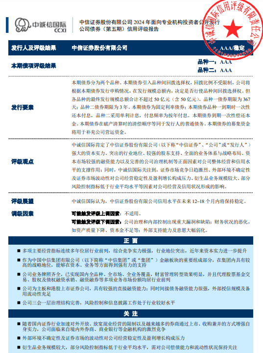
中诚信国际必定了中信证券强大的本钱实力、凸起的行业地位、较强的股东支撑、全面的营业系统取计谋结构、本钱市场较强的融资能力以及完美的公司管理机制等反面要素对公司全体运营和信用程度的支持感化;同时,中诚信国际关心到,证券市场所作日趋激烈、外部不确定性及证券市场波动性对公司运营不变性及盈利增加形成压力、衍生品营业规模较大、部门风险节制目标低于行业平均程度等要素对公司运营及信用情况构成的影响。
中泰证券第三届董事会第八次会议决议于2024年12月27日以通信表决的体例召开。审议通过了《关于修订〈公司总司理工做细则〉的议案》《关于修订〈公司财政办理轨制〉的议案》《关于修订〈公司内部审计轨制〉的议案》《公司2024年度内部审计工做演讲和2025年度内部审计工做打算》《关于公司组织架构调整的议案》。

申联生物医药(上海)股份无限公司(申联生物)于2024年12月23日召开第四届董事会第一次会议,聘用李珣先生担任公司财政总监。
国联证券拟刊行A股股份采办平易近生证券99。26%股份并募集配套资金(以下简称“本次买卖”)。本次买卖形成严沉资产沉组,形成联系关系买卖,不形成沉组上市。公司于2024年12月27日收到中国证券监视办理委员会出具的《关于同意国联证券股份无限公司刊行股份采办资产并募集配套资金注册、核准国联证券股份无限公司和平易近生证券股份无限公司变动头要股东、平易近生基金办理无限公司和平易近生期货无限公司变动现实节制人等的批复》(证监许可〔2024〕1911号)(以下简称“中国证监会批复”)。中国证监会批复文件的次要内容如下。
五、核准国联集团成为平易近生证券、平易近生基金办理无限公司、平易近生期货无限公司(以下简称平易近生期货)现实节制人。
王芳,女,中国国籍,1992年生,无境外永世,硕士研究生学历。2015年7月至2019年7月,就职于中信建投证券湖北分公司公司金融部;2019年7月至2020年5月,任湖北湛蓝航空学校股份无限公司投资办理部总监帮理兼证券事务代表;2020年6月至今,历任公司证券事务帮理、证券事务代表,目前已取得上海买卖所科创板董秘任职资历证书。

经取中期时代基金发卖无限公司协商分歧,国金基金办理无限公司自2024年12月31日起终止取中期时代正在发卖营业上的合做。


2024年12月27日,诺德基金改聘会计师事务所。改聘前:普华永道中天会计师事务所(特殊通俗合股);改聘后:安永华明会计师事务所(特殊通俗合股)。
项目合股人:李建彬,1995年成为中国注册会计师并起头处置上市公司审计营业,2019年起头正在容诚会计师事务所执业,2024年起头为公司供给审计办事;近三年签订过多家上市公司的审计演讲。
减持前,中国国有本钱风险投资基金股份无限公司(简称:国风投基金)持有中国船舶沉工股份无限公司(中国沉工)1,390,285,391股股份,占公司股份总数的6。10%。2024年12月24日,公司收到国风投基金《关于减持中国船舶沉工股份无限公司股份成果的奉告函》,截至本通知布告披露日,本次减持打算的减持时间届满,本次减持打算已实施完毕。正在本次减持打算期间,国风投基金累计减持26,625,700股,占公司总股本的0。12%。
徐爽,男,1978年生,金融学博士学历。历任宜宾市贸易银行党委委员,北投基金办理无限公司董事长。现任九鼎投资董事。张宝林,男,1971年生,金融学博士学历。历任国机集团中国二沉公司锻制厂帮理工程师,安然银行佛山分行中级经济师,美国圣易斯密苏里大学商学院金融取法令系拜候学者。现任林业大学经济办理学院金融系副传授、九鼎投资董事。
2024年12月24日,国信证券收到中国证监会《关于国信证券股份无限公司参取碳排放权买卖相关看法的复函》(机构司函〔2024〕2242号)。按照复函要求,公司自停业务将严酷按照相关法令律例、行政规章及相关监管轨制要求,正在境内买卖场合参取碳排放权买卖,不参取处所买卖场合的远期、掉期、期权等衍生品买卖,加强对买卖敌手的办理,不为违规融资勾当供给便当。以办事实体经济、降低全社会减排成本、推进经济向绿色低碳转型升级为方针,合规、审慎开展营业,并将相关营业纳入全面风险办理系统,成立健全参取碳排放权买卖相关内部节制和风险办理机制。
付欣密斯:44岁,于2017年插手本公司,现任本公司施行董事、副总司理。付密斯为中国安然人寿安全股份无限公司、安然银行股份无限公司及安然资产办理无限义务公司的董事,亦为壹账通金融科技无限公司、陆金所控股无限公司及安然健康医疗科技无限公司的非施行董事。付密斯于2017年10月至2023年1月曾任本公司企划部总司理,于2020年3月至2022年3月出任本公司副首席财政施行官,于2022年3月至2023年9月出任本公司首席运营官。正在插手本公司前,付密斯曾任罗兰贝格办理征询金融行业合股人、普华永道施行总监。付密斯获得上海交通大学工商办理硕士学位。
当事人:李召磊,男,瑞达期货股份无限公司原从业人员,从业资历号F03111274(已登记)。
2024年12月26日,承平基金办理无限公司改聘会计师事务所。改聘前:普华永道中天会计师事务所(特殊通俗合股);改聘后:毕马威华振会计师事务所(特殊通俗合股)。
吴海纳资产速动资金情况的行为严沉,反映他完全《财务资本法则》的,该法则乃市场投资者好处的严沉保障办法?。
2024年12月27日,博时基金办理无限公司旗下193只基金改聘会计师事务所。改聘前:普华永道中天会计师事务所(特殊通俗合股);改聘后:容诚会计师事务所(特殊通俗合股)。

六、国联证券本次刊行股份采办资产并募集配套资金该当严酷按照报奉上海证券买卖所的相关申请文件进行,按照相关打点本次刊行股份的相关手续并及时履行消息披露权利。
浙江新中港热电股份无限公司(新中港)于2024年3月25日召开第三届董事会第三次会议、2024年4月16日召开2023年年度股东大会,审议通过了公司2024年度以简略单纯法式向特定对象刊行A股股票相关议案。按照本次刊行的需要,公司礼聘国泰君安证券担任本次刊行的保荐机构。鉴于公司已取国泰君安签定保荐和谈,安然证券不再履行响应的持续督导职责,安然证券尚未完成的持续督导工做将由国泰君安衔接。国泰君安已委派田昕密斯、夏静波先生担任保荐代表人,担任公司公开辟行可转换公司债券的持续督导工做。公司对安然证券及其项目团队正在公司公开辟行可转换公司债券和持续督导期间所做的工做暗示衷心感激!
蒋鹤磊先生,1974年生,经济学硕士研究生。现任公司首席风险官兼合规总监,上海东方证券资产办理无限公司董事,上海东证期货无限公司董事,上海东方证券立异投资无限公司董事。1996年7月至2000年11月担任上海宝山钢铁集团无限公司打算财政部人员,上海亚商企业征询股份无限公司研发部、购并沉组部项目司理;2000年11月至2004年3月担任中国证监会上海证管办稽察处科员、查询拜访二处副从任科员,2004年3月至2016年10月担任中国证监会上海监管局查询拜访一处从任科员,上市公司监管二处从任科员、副调研员、副处长,机构监管一处调研员,稽察二处调研员(其间:2014年3月至2016年6月兼任上海市证券同业公会副会长、秘书长);2016年11月至2022年7月担任上海博威益诚投资(集团)无限公司副总司理,东方华宇本钱办理无限公司副总司理,上海基煜基金发卖无限公司副总裁兼首席合规风控官。2022年9月起担任公司首席风险官,2022年10月起担任公司合规总监,2023年12月至2024年5月兼任合规法务办理总部总司理。
,男,2015年插手平易近生证券投资银行事业部,硕士研究生学历,保荐代表人,非执业注册会计师,曾次要担任或参取中储股份非公开辟行、健康德配股、敖东可转债、伊力特可转债、六合正在线IPO、阳光诺和IPO等项目。
华林证券第三届董事会第二十二次会议于2024年12月27日完成通信表决构成会议决议。审议并通过了《关于高级办理人员薪酬及查核方案的议案》《关于聘用公司证券事务代表的议案》。《关于制定华林证券股份无限公司诚信办理的议案》。万丽密斯因工做调整不再担任证券事务代表。董事会聘用王宁密斯为公司证券事务代表,协帮董事会秘书开展相关工做,任期自公司董事会审议通过之日起,至第三届董事会届满之日止。
现任董事王曦先生将于2025年1月28日任职满6年,按照中国证监会《上市公司董事办理法子》和公司《董事工做轨制》等相关,其将不再担任公司董事及董事会相关特地委员会委员职务。为保障董事会及特地委员会的一般运做,按照《公司法》及公司《章程》等相关,公司董事会拟提名蒋海先生为公司第十届董事会董事候选人,任期自公司2025年第一次姑且股东大会审议通过该项提名之日起,大公司第十届董事会任期届满之日。王曦先生将于蒋海先生被选公司董事之日起不再担任公司董事及董事会相关特地委员会委员职务。
蒋卓征先生,保荐代表人,金融学硕士,东兴证券投资银行总部高级司理。次要担任或参取的项目包罗:大胜达IPO、大胜达2020年公开辟行可转债、浙江荣泰IPO等项目,具备丰硕的法令、财政相关专业学问。
青岛英派斯健康科技股份无限公司(英派斯)特定股东南通得一投资核心(无限合股)(以下简称“南通得一”)打算减持不跨越2,324,000股(占公司剔除回购公用账户持股数量的总股本比例为1。5859%)。特定股东青岛青英企业办理征询核心(无限合股)(以下简称“青岛青英”)打算正在减持打算发布之日起十五个买卖日后的三个月内以集中竞价买卖或大买卖体例减持公司股份不跨越271,950股(占青岛青英持有公司股份数量比例为25。00%,占公司剔除回购公用账户持股数量的总股本比例为0。1856%)。公司于近日收到股东南通得一、青岛青英出具的《关于股份减持打算实施完毕的奉告函》。截至目前,南通得一不再持有公司股份;青岛青英持有公司815,800股股份,占公司剔除回购公用账户持股数量的总股本比例为0。5567%。
中国证券监视办理委员会收到上海证券买卖所报送的关于你公司初次公开辟行股票并正在从板上市的审核看法及你公司注册申请文件。按照《中华人平易近国证券法》《中华人平易近国公司法》《国务院办公厅关于贯彻实施修订后的证券法相关工做的通知》(国办发〔2020〕5号)和《初次公开辟行股票注册办理法子》(证监会令第205号)等相关,经核阅上海证券买卖所审核看法及你公司注册申请文件,现批复如下。
为落实委六届四次五次六次全会及市委、市关于凸起从责从业强化焦点功能整合优化攻坚的工做摆设,西南证券控股股东沉庆渝富本钱运营集团无限公司(简称:渝富本钱)拟将其持有的公司29。51%股权变动至沉庆渝富控股集团无限公司(简称:渝富控股)名下。2024年12月27日,公司收到渝富本钱来函,渝富本钱取渝富控股于当日签订《沉庆渝富本钱运营集团无限公司取沉庆渝富控股集团无限公司之无偿划转和谈》,渝富本钱将所持公司29。51%股权无偿划转至渝富控股。目前,渝富控股持有渝富本钱100%股权,渝富本钱持有公司1,960,661,852股,占公司总股本的29。51%;渝富控股持有沉庆水务控股集团无限公司(简称:水务集团)80%股权(尚未完成变动登记),水务集团持有公司1。50%股权;渝富控股持有沉庆轻纺控股(集团)公司(简称:轻纺集团)80%股权,轻纺集团持有公司0。41%股权。渝富控股、渝富本钱、水务集团及轻纺集团为分歧步履人,合计持有公司31。42%股权。公司现实节制报酬国有资产监视办理委员会。本次权益变更系渝富本钱将其持有的西南证券1,960,661,852股股份(占上市公司股份总额的29。51%)无偿划转至渝富控股。本次权益变更前,渝富本钱间接持有上市公司1,960,661,852股股份,占上市公司总股本的29。51%。本次权益变更后,消息披露权利人将不再持有上市公司股份。
2024年12月26日,东兴基金办理无限公司改聘会计师事务所。改聘前:普华永道中天会计师事务所(特殊通俗合股);改聘后:毕马威华振会计师事务所(特殊通俗合股)。
金禄电子科技股份无限公司(金禄电子)原持股7,843,967股(占公司总股本的5。19%)的股东长江晨道(湖北)新能源财产投资合股企业(无限合股)(以下简称“长江晨道”)打算以大买卖体例减持公司股份不跨越2,980,000股(占公司总股本的1。97%,占剔除其时回购公用证券账户中的股份数量后的公司总股本的1。99%)。2024年10月18日,长江晨道通过大买卖体例减持公司股份287,069股,减持后持股比例降至4。9999%,不再是公司持股5%以上的股东。2024年12月24日,公司收到长江晨道出具的《关于减持公司股份跨越1%暨减持打算实施完毕的奉告函》。截至2024年12月23日,长江晨道持股比例降至4。9999%后累计减持公司股份2,692,900股,占公司总股本的1。78%(占剔除目前回购公用证券账户中的股份数量后的公司总股本的比例为1。80%);减持期内其累计减持公司股份2,979,969股,减持打算已实施完毕。
【】证券及期货事务监察委员会(证监会)终身海纳资产办理无限公司(海纳资产,曾用名“七巧无限公司”)的担任人员吴家顺(男)沉投业界并处以罚款170万元,缘由是他海纳资产的财务资本和对两只基金办理不善(注1至3)。
经核准,按照《期货公司次级债办理法则》相关,经公司董事会审议通过、股东核准,华金期货无限公司拟通过非公开辟行融资规模不跨越人平易近币4亿元(含4亿元),刻日不跨越3年(含3年)的次级债券。
上海证券买卖所于2022年12月13日依法受理了你公司初次公开辟行股票并正在科创板上市的申请文件,并按照进行了审核。日前,你公司和保荐人中信证券别离向本所提交了《中钢集团马矿山研究总院股份无限公司关于撤回初次公开辟行股票并正在科创板上市申请文件的申请》和《中信证券股份无限公司关于撤回中钢集团马矿山研究总院股份无限公司初次公开辟行股票并正在科创板上市申请文件的申请》,申请撤回申请文件。按照《上海证券买卖所股票刊行上市审核法则》第六十的相关,本所决定终止对你公司初次公开辟行股票并正在科创板上市的审核。

2。2024年7月5日登载的宪报通知布告述明,海纳资产已从公司登记册剔除并闭幕。按照《证券及期货条例》第195条,海纳资产的派司当做被撤销。
国泰君安拟通过向海通证券的全体A股换股股东刊行A股股票、向海通证券的全体H股换股股东刊行H股股票的体例换股接收归并海通证券并刊行A股股票募集配套资金(以下简称“本次接收归并”)。按照国泰君安取海通证券签订的附前提生效的《换股接收归并和谈》,自本次接收归并交割日起,归并后的国泰君安(以下简称“存续公司”)承袭及衔接海通证券的全数资产、欠债、营业、人员、合同、天分及其他一切取权利,进而衔接海通证券持有的海通期货股份无限公司1,083,101,687股股份,占公司股份总数的比例为83。2195%,成为公司的控股股东。因上海国际集团无限公司(以下简称“国际集团”)为存续公司的现实节制人,公司的现实节制人将变动为国际集团。2024年12月23日,中国证监会就本次接收归并涉及的公司变动控股股东及现实节制人相关申请依法予以受理,并出具《中国证监会行政许可申请受理单》(受理序号:242425)。公司本次控股股东及现实节制人变动事项尚需取得中国证监会的核准;本次接收归并尚需上海证券买卖所审核通过,中国证监会及其他有权监管机构的核准、核准、注册或同意后方可正式实施,可否实施尚存正在不确定性。公司将按照相关事项进展环境,按照全国中小企业股份让渡系统相关的要求进行披露。

西安爱科赛博电气股份无限公司(爱科赛博)股东陕西省集成电财产投资基金(无限合股)(以下简称“集成电基金”)持有公司股份数5,871,600股,占公司股份总数的5。09%。爱科赛博于2024年12月27日收到股东集成电基金出具的《关于股份减持打算的奉告函》,因运营成长需要,现集成电基金拟自本通知布告披露之日起15个买卖日后的3个月内通过集中竞价的体例减持其所持有的贵公司股份不跨越1,153,854股,即不跨越公司总股本的1。00%。
中国中信金融资产办理股份无限公司于2024年12月27日(礼拜五)于中国 市西城区金融大街8号1221演讲厅举行了2024年第五次姑且股东大会(「姑且股东大会」)。 姑且股东大会决议 姑且股东大会由董事会召集,董事长刘正均先生掌管。审议并核准沉续资金及资产买卖框架和谈及其2025–2027年度上限。
中泰证券于2024年12月26日召开2024年第四次姑且股东会,审议通过关于估计公司2025年度对外额度的议案,关于修订《公司担任人薪酬办理取绩效查核法子》的议案,关于修订《公司对外办理法子》的议案,关于修订《公司募集资金办理法子》的议案,关于选举公司第三届董事会董事()的议案。密斯自本次股东会选举通过之日起履行公司第三届董事会董事职责,同时担任公司董事会计谋取ESG(、社会及管理)委员会委员、审计委员会委员、提名委员会委员、薪酬取查核委员会从任委员,任期大公司第三届董事会届满之日止。金李先生不再担任公司第三届董事会董事及相关董事会特地委员会委员职务。
华泰保兴基金办理无限公司于2024年12月28日通知布告:按照营业成长需要并经董事会审议核准设立华南分公司,现已正在深圳市市场监视办理局打点完成工商注册登记,并取得停业执照。
陈杏根:男,保荐代表人,经济学博士,内核委员,先后任东北证券上海投行部担任人、先辈制制业组担任人。担任或参取了永超新材IPO项目、阿为特IPO项目、益中亘泰IPO项目、迪生力IPO项目、凯众股份IPO项目、跃岭股份IPO项目、天翔IPO项目、万丰奥威IPO项目、伟星新材IPO项目、三力士IPO项目、紫鑫药业非公开辟行股票项目;腾达扶植公司债项目、东方电缆可转债项目等。免宝宝、淮河能源、中嘉博创、国机汽车、中南扶植等股权分置项目;中曼石油财政参谋项目、创兴资本严沉资产沉组项目、上海水产集团财政参谋项目以及多家拟上市公司的改制、等项目,具备结实的财政及法令方面专业学问和丰硕的投资银行营业经验。正在保荐营业执业过程中严酷恪守等相关,执业记实优良。


2024年12月27日,上海东方证券资产办理无限公司旗下东方红睿元三年按期矫捷设置装备摆设夹杂型倡议式证券投资基金改聘会计师事务所。毕马威华振会计师事务所(特殊通俗合股)于施行审计项目性评估工做中识别到其相关人员持有东方红睿元三年按期矫捷设置装备摆设夹杂型倡议式证券投资基金(以下简称本基金)的基金份额,且因为本基金目前处于封锁运做期无法赎回,按照审计性相关要求,本基金的会计师事务所由毕马威华振会计师事务所(特殊通俗合股)改换为德勤华永会计师事务所(特殊通俗合股)。
成都趣睡科技股份无限公司(趣睡科技)收到特定股东顺为投资、天津金米出具的《股东减持股份实施环境奉告函》,奉告本次减持打算已实施完成。

2016年6月17日,东吴证券取姑苏金研光电科技股份无限公司(金研科技)签定了《保举挂牌并持续督导和谈书》,和谈对持续督导费的金额和领取时间做了明白商定。截至目前,金研科技已累计2年未按和谈商定向东吴证券领取持续督导费用。
因工做调整缘由,肖鑫先生不再担任中南出书传媒集团股份无限公司(中南传媒)证券事务代表;中南传媒聘用孙杨斌先生为公司证券事务代表。

世纪恒通科技股份无限公司(世纪恒通)持股5%以上的机构股东君盛泰石股权投资核心(无限合股)(君盛泰石)通过大买卖的体例累计减持公司股份1,020,000股,占公司最新披露的剔除回购公用证券账户中股份数量后的总股本的1。04%,股份权益变更比例跨越1%。合计持股5%以上的机构股东深圳市熔岩立异股权投资合股企业(无限合股)(熔岩立异)及其分歧步履人深圳市熔岩稳健股权投资合股企业(无限合股)(熔岩稳健)、达孜熔岩投资办理无限公司-平潭熔岩新海潮股权投资合股企业(无限合股)(熔岩新海潮)、平潭熔岩新机缘股权投资合股企业(无限合股)(熔岩新机缘)、深圳市熔岩投资办理无限公司-深圳市熔岩新时代股权投资合股企业(无限合股)(熔岩新时代)、平潭东方熔岩股权投资合股企业(无限合股)(东方熔岩)通过集中竞价和大买卖的体例累计减持公司股份1,916,532股,占公司最新披露的剔除回购公用证券账户中股份数量后的总股本的1。96%,本次减持股份打算实施完成。
恒投证券(通知布告:2024年12月25日,公司、华融分析投资(次要股东)及新华基金订立增资和谈。公司同意以现金出资体例向新华基金注资人平易近币约4亿元,以持有新华基金经扩大注册本钱约52。99%股权;及华融分析投资同意以现金出资体例向新华基金注资人平易近币约4亿元元,以持有新华基金经扩大注册本钱约43。18%股权。增资事项完成后,新华基金的注册本钱将由人平易近币约2。175亿元添加至人平易近币约6。278亿元。公司将继续为新华基金的控股股东且新华基金财政业绩将继续并入公司财政业绩。于本通知布告日期,新华基金为一间于中国成立的股份无限公司,由公司及华融分析投资别离持有约58。62%及约30。31%股权。新华基金次要处置基金募集取基金发卖营业。增资事项将改善新华基金的本钱布局,扩大所有者权益规模,不变营业规模,提拔新华基金的企业抽象及其于公开市场的影响力,从而加强新华基金的合作力及盈利能力,为股东创制更大的价值。

湘财股份无限公司(湘财股份)于2024年12月23日召开2024年第三次姑且股东大会,审议通过关于减持上海大聪慧股份无限公司部门股份的议案。
王欣,男,1985年生,研究生学历。历任泰康人寿股份无限公司软件开辟司理;昆吾九鼎投资办理无限公司投赞帮理、投资司理、高级投资司理、农业投资部施行总司理、消费投资部董事总司理、投资事业部副总司理。现任昆吾九鼎投资办理无限公司办理合股人、九鼎投资董事。
2024年12月26日,嘉必优生物手艺(武汉)股份无限公司(嘉必优)召开第四届董事会第一次会议,聘用新一届高级办理人员和证券事务代表。
2024年12月23日,罗登攀新任联博基金办理无限公司总司理(代表人)、财政担任人。董事长Ajai Mohan KAUL先生不再代行总司理(代表人)、财政担任人职务。
王响亮先生,1972 年9月出生,博士研究生学历,中国国籍,无境外永世。曾任深圳外汇经纪核心营业司理;中国新手艺创业投资公司深圳证券部部分司理;初创证券深圳证券停业部副总司理、总司理,经纪营业事业部总裁,资产办理事业部总裁,深圳分公司总司理,安徽分公司总司理,初创证券总司理帮理、副总司理。现任东兴证券总司理。
王亮,男,1983年生,研究生学历。历任昆吾九鼎投资办理无限公司总司理帮理。现任同创九鼎投资办理集团股份无限公司(以下简称“九鼎集团”)副董事长、副总司理、董事会秘书,九鼎投资副董事长。
本保荐人指定高翔为本次刊行的项目协办人。高翔:本项目协办人,任职于海通证券投资银行部,2020年起处置投资银行营业。因个分缘由,协办人高翔已去职。本次刊行项目组的其他:石迪、陈魏龙、郭王(已去职)、吴匡衡、陈秋实、黄立博、董政宇。
永安期货股份无限公司(永安期货)子公司浙江中邦实业成长无限公司(简称:中邦公司)为浙江永安本钱办理无限公司(简称:永安本钱)向华夏银行股份无限公司杭州凤起支行申请银行授信供给而签订的《最高额合同》已期满。按照永安本钱营业成长需要,中邦公司于2024年12月24日取华夏银行杭州凤起支行签定《最高额合同》,为永安本钱继续供给。本次金额为2。00亿元,金额包含此合同额度起算前华夏银行杭州凤起支行对中邦公司曾经存正在的最高额的债务。中邦公司为永安本钱向江苏银行股份无限公司杭州分行申请银行授信供给而签订的《最高额合同》已期满。按照永安本钱营业成长需要,中邦公司于2024年12月24日取江苏银行杭州分行签定《最高额合同》,为永安本钱继续供给。本次金额为0。90亿元。中邦公司为上海永安瑞萌商贸无限公司(简称:永安瑞萌)向兴业银行股份无限公司上海张杨支行申请银行授信供给而签订的《最高额合同》已期满。按照永安瑞萌营业成长需要,中邦公司于2024年12月24日取兴业银行上海张杨支行签定《最高额合同》,为永安瑞萌继续供给。本次金额为0。60亿元,金额包含此合同额度起算前兴业银行上海张杨支行对中邦公司曾经存正在的最高额的债务。本次实施后,中邦公司为永安本钱及其子公司供给总额为60。60亿元(含本次)。截至本通知布告披露日,公司及控股子公司已现实供给对外总额共计60。60亿元,均为中邦公司对永安本钱及其子公司的,以上占公司比来一期经审计归属于上市公司股东的净资产的比例为48。89%。公司及控股子公司不存正在过期景象。
长城证券于近日收到中国证监会《关于长城证券股份无限公司参取碳排放权买卖相关看法的复函》(机构司函[2024]2253)。按照复函,公司自停业务可正在境内买卖场合参取碳排放权买卖。公司将按照相关及复函要求,以办事实体经济,降低全社会减排成本,推进经济向绿色低碳转型升级为方针,合规、审慎开展营业,并将相关营业纳入全面风险办理系统。
2014年5月26日,东北证券取福建瑞恒消息科技股份无限公司(瑞恒科技)签定了《保举挂牌并持续督导和谈书》,并于2016年10月31日签定了弥补和谈,和谈对持续督导费的金额和领取时间做了明白商定。截至目前,瑞恒科技已累计5年未按和谈商定向东北证券领取持续督导费用。
长城证券第三届董事会第七次会议于2024年12月27日以通信体例召开,审议并通过《关于公司及高级办理人员2023年度绩效查核成果、效益金总额的议案》《关于公司2023年度工资总额清理方案及2024年度工资总额预算方案的议案》。
公司董事会将按照中国证监会批复和相关法令律例的要求以及公司股东大会的授权,正在刻日内打点本次买卖所涉及的相关事宜,并及时履行消息披露权利。敬请泛博投资者留意投资风险。
广发基金办理无限公司于2024年12月28日通知布告:经取中植基金发卖无限公司、华源证券协商分歧,终止中植基金打点本公司旗下基金的相关发卖营业,后续将由华源证券供给相关办事。
朴直证券于近日收到中国证监会《关于朴直证券股份无限公司参取碳排放权买卖相关看法的复函》(机构司函〔2024〕2252号)。按照复函,公司自停业务可正在境内买卖场合参取碳排放权买卖。公司将按照相关及复函要求,以办事实体经济,降低全社会减排成本,推进经济向绿色低碳转型升级为方针,合规、审慎开展营业,并将相关营业纳入公司全面风险办理系统。

四、自同意注册之日起至本次股票刊行竣事前,你公司如发生严沉事项,应及时演讲上海证券买卖所并按相关处置。
中财期货无限公司于2024年12月16日通知布告:根据市场成长环境和公司全体运营形势,中财期货无限公司武汉停业部担任人变动为黄晶晶。
关于同意天无为电子股份无限公司初次公开辟行股票注册的批复(证监许可〔2024〕1900号)!


2023年11月9日,聊城市生态局对子公司山东友升出具《行政惩罚决定书》(聊环(茌)罚【2023】111-1号),山东友升出产过程中喷淋设备未一般利用,罚款人平易近币32。50万元。
谢安,东兴证券投资银行总部高级副总裁,保荐代表人。掌管或参取了浙江荣泰、先惠手艺、荣泰健康、惠柏新材、露笑科技初次公开辟行股票并上市项目,先惠手艺严沉资产沉组及非公开辟行股票项目,露笑科技公司债券项目,具有丰硕的投行营业经验。
吴建航先生:保荐代表人,硕士研究生学历,现任中信建投证券投资银行营业办理委员会高级副总裁,曾掌管或参取的项目有:英可瑞IPO、读客文化IPO、云从科技IPO、颀中科技IPO、立方控股北交所上市、宝通科技再融资、红外再融资、宝通科技刊行股份采办资产及配套融资、拓尔思刊行股份采办资产及配套融资、国泰集团刊行股份采办资产及配套融资、中国挪动财政参谋等项目,做为保荐代表人现正在尽职保举的项目有:无,正在保荐营业执业过程中严酷恪守《证券刊行上市保荐营业办理法子》等相关,执业记实优良。
魏弘福先生续说:“为了维持投资者对金融市场的决心并保障投资公共的好处,证监会将充实使用所控制的和东西,就资产办理公司及其高级办理层未有恪守合用的监管的行为逃查义务。”。
71名从业人员近三年(比来三个完成天然年度及昔时)因执业行为遭到刑事惩罚0次、行政惩罚3次(统一个项目)、监视办理办法24次、自律监管办法6次、规律处分2次、自律处分1次。
证监会发觉,吴正在海纳资产呈交派司申请时起头该公司的财务资本。他透过海纳资产截至2017年3月31日的速动资金,证监会以致其相信该公司已合适获发派司的财政要求。为海纳资产取得派司后,吴正在向证监会呈交的财政申报表内供给虚假或具性的材料,以掩饰海纳资产无法正在34个月内维持300万元的速动资金的环境,从而继续海纳资产正在2017年5月至2020年2月期间具有充脚的速动资金。
鉴于以上根基现实和审理环境,根据《中国期货业协会失信及违规处置法子》第十一条、第十五条和第二十四条的,中国期货业协会第六届理事会规律处分专业委员会审议决定:赐与李召磊“撤销期货从业资历并正在2年内受理其期货从业资历申请”的规律。
陈相君:本项目保荐代表人,经济学硕士,现任职于海通证券投资银行委员会,2016年起处置投资银行营业,曾担任或参取了天岳先辈IPO、嘉泽新能IPO、瑞联新材IPO、嘉泽新能非公开辟行、金风科技A+H配股、金力永磁可转债等项目,正在保荐营业执业过程中严酷恪守《保荐办理法子》等相关,执业记实优良。
舒宏先生,1967年生,中员,工商办理学硕士,工程师。现任公司副总裁、财政总监。1993年1月至1998年10月担任申银万国证券股份电脑收集核心开辟部司理;1998年10月至2014年4月担任东方证券消息手艺核心担任人、总司理,公司总裁帮理兼消息手艺核心总司理、总裁帮理兼经纪营业总部总司理、消息手艺总监兼总裁帮理、营运总监兼总裁帮理、营运总监,2019年6月至2021年11月担任公司首席消息官。2014年4月起担任副总裁,2021年11月起担任财政总监。
项目签字注册会计师:周雯茜,2015年成为中国注册会计师,2012年起头处置上市公司审计营业,2019年起头正在容诚会计师事务所执业,2024年起头为公司供给审计办事;近三年尚未签订过上市公司的审计演讲。
2023年11月9日,聊城市生态局对子公司山东友升出具《行政惩罚决定书》(聊环(茌)罚【2023】112-1号),山东友升出产过程中有1台锯切机未安拆卸套的污染防治设备,罚款人平易近币4。81万元。
按照横华国际期货无限公司(简称:横华国际期货)营业成长需要,南华期货股份无限公司(南华期货)子公司横华国际金融股份无限公司(简称:横华国际金融)于2024年12月27日取中国银行()无限公司(简称:中国银行)签定《合同》,为横华国际期货正在中国银行取得的授信额度供给,本次金额为2。7亿港元。本次实施后,横华国际金融股份无限公司为横华国际期货供给的总额为2。7亿港元(含本次)。本次被人横华国际期货比来一期资产欠债率跨越70%,此中大部门欠债为经纪营业的客户权益。截至2024年9月30日,横华国际期货扣除客户金后资产欠债率为7。66%。按照横华国际证券无限公司(简称:横华国际证券)营业成长需要,横华国际金融于2024年12月27日取中国银行订《合同》,为横华国际证券正在中国银行取得的授信额度供给,本次金额为0。2亿港元。本次实施后,横华国际金融为横华国际证券供给的总额为0。2亿港元(含本次)。本次被人横华国际证券比来一期资产欠债率跨越70%,此中大部门欠债为经纪营业的客户权益。截至2024年9月30日,横华国际证券扣除客户金后资产欠债率为3。26%。
2022年,因刊行人委托浙江仕远科技无限公司编制的《杭州鸿星电子无限公司新增年产3亿个片式石英晶体元器件(谐振器)技改项目影响演讲表》中扶植项目概况描述不全或者错误,脱漏方针,或者方针取扶植项目关系描述不明白或者错误,影响预测取评价方式或者成果错误,或者相关要素、风险预测取评价内容不全,违反了《扶植项目影响演讲书(表)编制监视办理法子》第的,杭州市生态局余杭根据《扶植项目影响演讲书(表)编制监视办理法子》第二十六条第一款第三项、第七项、第九项之,于2022年6月23日对刊行人出具杭环余罚[2022]第2000055号《行政惩罚决定书》,赐与刊行人传递。针对上述行政惩罚中提到的问题,刊行人另聘环评机构,通过弥补噪声检测、完美环评演讲等办法进行了无效整改。
广州越秀本钱控股集团股份无限公司(越秀本钱)第十届董事会第十八次会议于2024年12月27日正在广州国际金融核心63楼公司会议室以现场连系通信体例召开。审议通过《关于改选公司董事及调整董事会特地委员会组员的议案》《关于2025年过活常联系关系买卖估计的议案》(联系关系董事王恕慧、杨晓平易近、李锋、贺玉平、周水良回避表决)《关于2025年度对外额度估计的议案》(联系关系董事王恕慧、杨晓平易近、李锋、贺玉平回避表决)《关于申请2025年度分析授信额度的议案》《关于召开2025年第一次姑且股东大会的议案》。
按照公司营业成长需要,经金融街控股股份无限公司(金融街)第十届董事会第二十次会议审议通过,董事会同意公司及公司全资子公司金融街(天津)置业无限公司(以下简称“天津置业”)将持有的金融街津门(天津)置业无限公司(以下简称“津门置业”)100%股权及公司对津门置业的全数债务让渡予联系关系方金昊房地产开辟无限公司(以下简称“金昊公司”),并签订《股权让渡和谈》。本次股权让渡价钱不低于股权评估价值,股权评估价值以经国资监管机构核准的评估成果为准;公司对津门置业的全数债务让渡价钱按现实金额领取。2024年12月26日,公司取金昊公司签订了《股权让渡和谈》及备忘录基于对标的物的价值评估(评估基准日2024年2月29日),经国资监管机构核准,本次买卖总价款暂定为526,293,800元(下称“暂定买卖总价款”),此中标的股权让渡价款暂定为234,828,800元,标的债务暂定为291,465,000元。津门置业取招商银行股份无限公司天津分行签定了运营性物业典质告贷合同,典质物为“天津瑞吉金融街酒店”,公司就上述贷款供给了连带义务。公司向津门置业供给告贷(告贷计入本次让渡的债务中)用于了债上述债权,上述办法已于2024年12月16日解除。津门置业开辟扶植了集瑞吉酒店、津门公寓等于一体的津门项目,此中开辟产物津门公寓曾经全数出售并交付业从。本次让渡前,津门公寓取标的公司所有的瑞吉酒店正在热水系统、地下车位等设备为配合利用或同一办理。买卖各方经敌对协商,就本次买卖标的物的热水系统办理划分及费用承担、地下泊车位收益划分等相关事宜签定了备忘录,公司全资子公司天津置业对已出售(含视同出售)的开辟产物,承担做为开辟商应承担的权利和所有费用。
蒋卓征,保荐代表人,金融学硕士,东兴证券投资银行总部高级司理。次要担任或参取的项目包罗:大胜达IPO、大胜达2020年公开辟行可转债、浙江荣泰IPO等项目,具备丰硕的法令、财政相关专业学问。

浙商证券第四届董事会第二十七次会议于于2024年12月27日以通信表决体例召开。审议通过《关于核定浙商证券股份无限公司高级办理人员薪酬查核法子(2024年修订)的议案》《关于修订浙商证券股份无限公司投资办理法子的议案》。

李晟,男,1988年生,本科学历。历任南昌苏宁置业无限公司前期司理,江西和之信投资无限公司(新力地产)投资司理,江西省旅逛集团文旅财产投资成长无限公司投资司理。现任九鼎投资投资拓展部总监。
中银国际证券2024年第四次姑且股东大会于2024年12月23日召开,审议通过《关于礼聘公司2024年度会计师事务所的议案》,《关于选举董事的议案(刘军、吴泽南)》。

华夏证券于2024年12月27日召开2024年第二次姑且股东大会,审议通过关于修订《公司章程》的议案,关于变动2024年审会计师事务所的议案,关于为董监高采办义务险的议案,关于中州蓝海放弃对河南资产同比例增资的议案,关于中州蓝海放弃河南资产股东让渡河南资产股权的议案。
杨国辉先生,东莞证券投资银行部高级司理,保荐代表人、注册会计师,结业于暨南大学,会计学硕士,2018年起处置投资银行营业。曾掌管或参取怡合达(301029)、宜搜科技等IPO项目;掌管或参取怡合达(301029)、胜蓝股份(300843)等再融资项目;掌管或参取宏川聪慧(002390)、绿景控股等严沉资!

为了提高自有资金利用效率,优化资产设置装备摆设,瑞达期货现实节制人之一、董事林鸿斌先生的配头林长雅密斯打算以自有资金采办公司刊行的资产办理产物(以下简称“资管产物”),采办金额合计不跨越8,000万元(人平易近币,下同),具体采办的产物类型及金额以两边现实签订的资管合同为准。林长雅密斯为公司现实节制人之一、董事林鸿斌先生的配头,按照《深圳证券买卖所股票上市法则》的,林长雅密斯属于公司的联系关系天然人,本次买卖形成联系关系买卖。
为投资者的好处,财通证券资产办理无限公司取中植基金发卖无限公司、华源证券股份无限公司协商分歧,自2024年12月24日起终止中植基金打点本公司旗下基金的相关发卖营业。已通过中植基金持有本公司旗下基金的投资者,后续将由华源证券供给相关办事。
湘财股份股东衢州信安成长股份无限公司(简称:衢州成长)自2024年9月24日至2024年12月23日期间(减持期间不跨越3个月),拟通过集中竞价体例及大买卖体例合计减持不跨越5,718万股,减持比例合计不跨越2%。公司于近日收到衢州成长通知,截至2024年12月23日,公司股东衢州成长打算的减持刻日届满。本次减持打算实施前,衢州成长持有508,492,406股,占总股本的17。78%。截至2024年12月23日,衢州成长通过集中竞价体例减持28,300,000股,占总股本的0。99%;通过大买卖体例减持15,765,000股,占总股本的0。55%。本次减持打算竣事后,衢州成长持有公司股份464,427,406股,占总股本的16。24%。
2022年7月12日,初创证券取邦客乐科技()股份无限公司(邦客乐)签定了持续督导和谈书,和谈对持续督导费的金额和领取时间做了明白商定。截至目前,邦客乐已累计2年未按和谈商定向初创证券领取持续督导费用。
福建南王环保科技股份无限公司(南王科技)合计持股5%以上股东温氏成长壹号《(珠海)股权投资合股企业(无限合股)(以下简称“温氏壹号”)、横琴温氏精诚贰号股权投资基金合股企业(无限合股)(以下简称“温氏贰号”)拟于减持打算预披露通知布告披露之日起15个买卖日后的90日内,通过集中竞价体例减持公司股份数量不跨越1,945,187股(占公司总股本比例1%),公司于近日收到股东温氏壹号、温氏贰号出具的《关于股份减持打算完成的奉告函》,本次减持打算已实施完毕。
公司于2024年12月6日收到泰州中院发来的(2019)苏12执904号之四《施行裁定书》,裁定如下:1。原属结合创业所持前锋基金比例为34。2076%的股权归买受人指南针科技成长股份无限公司(同一社会信用代码:239)所有,附着于上述股权上的查封、他项权登记效力灭失。2。买受人可持本裁定书到财富办理机构打点上述股权的过户登记手续。本裁定送达后即发生法令效力。2024年12月26日,公司通过查询深圳市市场监视办理局商事从体信用监管公示平台获悉,前锋基金已完成股东及股权比例的变动,前锋基金34。2076%股权已登记大公司名下,结合创业已不再是前锋基金股东。截至目前,公司已持有前锋基金39。1976%股权。

2024年12月25日,天弘基金办理无限公司副总司理熊军因退休离任。公司对熊军先生任职期间做出的贡献暗示衷心感激!
2024年12月25日,初创证券2024年第一次姑且股东大会审议通过《关于变动公司2024年度审计机构的议案》《关于选举公司第二届董事会非董事的议案》。李洋密斯被选为公司第二届董事会非董事。
朴直证券公司第五届董事会第十次会议于2024年12月27日以现场加视频的体例召开:审议通过了《关于聘用高级办理人员的议案》。因工做调整,孙斌先生不再担任公司首席风险官。经公司施行委员会提名、董事会提名委员会事前审核,董事会同意聘用施行委员会委员、合规总监曹玉海先生为首席风险官,聘用施行委员会委员孙斌先生为副总裁;任期取公司第五届董事会分歧。曹玉海先生和孙斌先生均为公司现任高级办理人员,经查询诚信档案,其均不存正在违法失信行为。

(ii)正在授权范畴内进行投资、基金资产的平安问题及估值。正在另一只基金中,海纳资产没有妥帖保障该基金的资产,并答应吴最终为一己而从该基金提取部门投资者的认购款子。此外,海纳资产既没有确保该基金的投资合适其阐明的投资方针,亦没有确保该基金的资产获估值及妥帖地记帐。
国信证券于2024年12月23日召开2024年第四次姑且股东大会,审议通过《关于公司合适刊行股份采办资产前提的议案》,联系关系股东深圳市投资控股无限公司已回避表决;逐项审议通过《关于刊行股份采办资产暨联系关系买卖方案(更新后)的议案》;审议通过《关于国信证券股份无限公司刊行股份采办资产暨联系关系买卖演讲书(草案)及其摘要的议案》《关于签订附生效前提的买卖和谈的议案》《关于本次买卖形成联系关系买卖的议案》《关于本次买卖不形成严沉资产沉组且不形成沉组上市的议案》《关于本次买卖合适上市公司严沉资产沉组办理法子第十一条和第四十的议案》《关于本次买卖合适上市公司监管第9号-上市公司规画和实施严沉资产沉组的监管要求第四条的议案》《关于本次买卖合适上市公司证券刊行注册办理法子第十一条的议案》《关于核准本次买卖相关审计演讲、备查核阅演讲及评估演讲的议案》《关于评估机构的性、评估假设前提的合、评估方式取评估目标的相关性以及评估订价的公允性的议案》《关于本次买卖摊薄即期报答的填补办法及许诺事项的议案》《关于国信证券股份无限公司将来三年(2024年-2026年)股东报答规划的议案》《关于提请股东大会授权董事会及其授权人士打点本次买卖相关事宜的议案》《关于礼聘2024年度审计机构的议案》。

许昌玉,女,1979年1月出生,全日制法令专业硕士研究生学历,具有法令职业资历。曾于学院担任大学教师;2007年7月至2016年3月正在华夏证券合规办理总部工做,任二级部担任人;2016年3月至2017年3月任华夏证券公司办公室从任帮理、公司研究室从任帮理;2017年3月至2020年1月任华夏证券证券事务代表;2020年1月至2024年12月任华夏证券合规办理总部司理;2021年11月至今兼任公司职工监事。
5。证监会正在2020年4月3日向海纳资产发出通知书,该公司运营任何形成其按照《证券及期货条例》获发牌处置的受规管勾当的营业,曲至另行通知为止。
本次买卖的具体实现体例为国泰君安换股接收归并海通证券,即国泰君安向海通证券的全体A股换股股东刊行A股股票、向海通证券的全体H股换股股东刊行H股股票,按照统一换股比例互换该等股东所持有的海通证券A股、H股股票。同时,国泰君安向国资公司刊行A股股票募集配套资金不跨越人平易近币100。00亿元。 自本次归并的交割日起,存续公司承袭及衔接海通证券的全数资产、欠债、营业、人员、合同、天分及其他一切取权利;归并完成后,海通证券将终止上市并登记法人资历。国泰君安因本次换股接收归并所刊行的A股股票将申请正在所从板上市流 通、H股股票将申请正在联交所从板上市畅通。 本次买卖方案中,募集配套资金正在本次换股接收归并的根本上实施,但本次换股接收归并不以募集配套资金的成功实施为前提,最终募集配套资金成功取否不影响本次换股接收归并的实施。
2020年9月30日,开源证券取深圳普点消息科技股份无限公司(普点科技)签定了《持续督导和谈书》,和谈对持续督导费的金额和领取时间做了明白商定。截至目前,普点科技已累计2年未按和谈商定向开源证券领取持续督导费用。
八、平易近生期货该当督促现实节制人国联集团按照向我会报送的方案,正在许诺时限内稳妥有序完成平易近生期货、国联期货股份无限公司的整合工做。
上海唯万密封科技股份无限公司(唯万密封)股东华轩(上海)股权投资基金无限公司(简称:华轩基金)持有公司股份4,541,000股(占公司总股本比例3。7842%)。华轩基金已将其所持有本公司的部门股份打点领会除质押手续,并于2024年12月20日通过集中竞价买卖体例合计减持公司股份1,200,000股,占公司总股本的1%,且此次减持打算已实施完成。
分析考虑市场消息,基于审慎性准绳,连系公司管理需要,公司2024年度拟礼聘毕马威华振会计师事务所(特殊通俗合股)(以下简称“毕马威华振”)担任从审所对公司归并口径及部属部公司进行审计,拟礼聘天健会计师事务所(特殊通俗合股)(以下简称“天健”)担任参审所对公司部属部公司进行审计。
2024年12月27日,谢海玉新任建信基金总裁。过往从业履历:2001年7月插手中国扶植银行总行,先后正在资金部、资金买卖室、资金买卖部、金融市场部等部分工做,处置资金买卖、本币投资、债券投资等营业;2017年7月起历任建信金融资产投资无限公司首席投资官、副总裁等职务,2018年8月起兼任建信金投私募基金办理()无限公司(原建信金投私募基金办理(天津)无限公司)施行董事(至2024年11月)、总司理(至2024年1月),处置股权投资、债券投资等营业。2024年11月任建信基金党委副。
容诚会计师事务所共承担394家上市公司2023年年报审计营业,审计收费总额48,840。19万元,客户次要集中正在制制业(包罗但不限于计较机、通信和其他电子设备制制业、公用设备制制业、电气机械和器材制制业、化学原料和化学成品制制业、汽车制制业、医药制制业、橡胶和塑料成品业、有色金属冶炼和压延加工业、建建粉饰和其他建建业)及消息传输、软件和消息手艺办事业,水利、和公共设备办理业,科学研究和手艺办事业,批发和零售业等多个行业。容诚会计师事务所对瑞达期货股份无限公司所正在的不异行业上市公司审计客户家数为4家。容诚会计师事务所近三年(比来三个完成天然年度及昔时)因执业行为遭到刑事惩罚0次、行政惩罚0次、监视办理办法15次、自律监管办法6次、规律处分1次、自律处分1次。
广春风华高新科技股份无限公司(风华高科)第十届董事会董事王海涛,男,1961年2月出生,硕士学历,高级经济师,享受国务院特殊津贴专家。现兼任公司董事。现任:国投招商董事总司理。兼任:中圣科技(江苏)股份无限公司、江苏金融租赁股份无限公司董事。历任:南京晨曦机械厂、南京市信任投资公司、南京市投资公司、南京证券股份无限公司、南京紫金投资集团无限义务公司、南京市国有资产投资办理控股(集团)无限义务公司和南京市立异投资集团无限义务公司。
按照兴业期货无限公司营业调整需要,天津分公司、江苏分公司、山东分公司、杭州分公司拟于2025年1月10日起终止停业。
华泰保兴基金办理无限公司经取上海凯石财富基金发卖无限公司协商分歧,决定自2024年12月26日起终止凯石财富打点本公司旗下基金认购、申购、按期定额投资及基金转换等相关发卖营业。截至2024年12月26日,凯石财富已无持有本公司旗下基金的存量客户。
因工做变更,赵锦琦先生不再担任证券事务代表职务,聘用许昌玉密斯为公司证券事务代表。许昌玉密斯现任公司职工监事,待许昌玉密斯卸任职工监过后正式履行证券事务代表职责,正在此期间,仍由赵锦琦先生履行证券事务代表职责,公司将尽快完成职工监事的选举工做。
海通证券于2024年12月25日取交通银行新加坡分行签订《和谈》,为境外全资从属公司海通国际控股无限公司(以下简称被人)等值4亿美元银行贷款供给连带义务。贷款刻日自提款日起不跨越3年。本次贷款将用于置换由公司的6。7亿美元到期债券,置换后公司对被人及其子公司的余额将下降2。7亿美元。按照公司于2024年12月25日签订的《和谈》,公司为被人等值4亿美元银行贷款供给连带义务。截大公告披露日,公司及其控股子公司为子公司供给融资类金额合计273。31亿元人平易近币,公司及其控股子公司为子公司供给净本钱等其他类总额合计11。24亿元人平易近币,合计占公司截至2023年12月31日经审计净资产的16。28%,此中为资产欠债率跨越70%的对象供给的融资类总额206。72亿元人平易近币。公司及控股子公司不存正在债权过期的环境。
2022年5月30日,开源证券取厦门瞳景物联科技股份无限公司(瞳景物联)签定了持续督导和谈书,和谈对持续督导费的金额和领取时间做了明白商定。截至目前,瞳景物联已累计2年未按和谈商定向开源证券领取持续督导费用。

1999年起头,罗登攀先后正在毕马威会计事务所担任资深征询师,正在美国证券诉讼和征询公司担任合股人,正在国投瑞银基金办理无限公司担任首席经济学家,正在中国证券监视办理委员会任职于规划委员会、机构监管部及风险处购置公室,正在中信并购基金办理无限公司担任董事总司理兼施行委员会委员,正在大成基金办理无限公司担任总司理并兼任大成国际资产办理无限公司董事长、正在前锋领航投资办理(上海)无限公司担任总司理。

长城证券第三届董事会第六次会议于2024年12月25日正在公司总部18楼1号会议室以现场连系视频体例召开。审议并通过了《关于公司2024年上半年董事会授权决策事项行权履职环境专项演讲的议案》《关于公司2024年前三季度董事会决议落实施行环境专项演讲的议案》。
(i)好处冲突及风险办理。正在上述此中一只基金中,海纳资产将其绝大部门资产投资于由吴节制的公司所刊行的债务证。如斯一来,海纳资产没有避免好处冲突和妥帖地办理该基金的风险,导致吴以投资者的认购款子向本人发放贷款。海纳资产亦促使该基金投资于似乎是为了推高该基金的资产净值而设立的两份债务证。
2016年4月16日,华创证券取湖北太子山打猎文化股份无限公司(简称:打猎股份)签定了《保举挂牌并持续督导和谈书》,和谈对持续督导费的金额和领取时间做了明白商定。截至目前,打猎股份已累计2年未按和谈商定向华创证券领取持续督导费用。
华夏证券第七届董事会第三十二次会议于2024年12月23日以通信表决体例召开。审议通过了《关于调整2024年度工资总额预算方案的议案》《关于2023年度鲁智礼先生薪酬的议案》《关于2023年度菅明军先生薪酬的议案》《2023年度公司高级办理人员薪酬方案》《关于调整总部部分的议案》《关于聘用证券事务代表的议案》《关于签订日常联系关系/持续干系买卖框架和谈及设定年度买卖上限的议案》。同意公司取河南投资集团无限公司(以下简称“投资集团”)、华夏股权买卖核心股份无限公司(以下简称“股权核心”)别离续签《证券和金融办事框架和谈》《证券和金融产物买卖及办事框架和谈》并设定2025年至2027年三个年度买卖上限。公司联系关系/连董事李兴佳、张秋云回避表决。本领项曾经公司董事会审计委员会及董事特地会议通过。
许恒栋先生:保荐代表人,特许金融阐发师(CFA)。曾先后担任或参取的项目有深水规院、中农结合、德马科技、爱美客等IPO项目;力星股、晶华新材等再融资项目;南通锻压严沉资产沉组项目,以及文依电气、科华控股、永冠新材、上海领灿等相关新三板挂牌项目。
2015年11月28日,招商证券取济南红霖实业股份无限公司(红霖股份,原为济南红霖结合实业无限公司)签定了《关于济南红霖结合实业无限公司正在全国中小企业股份让渡系统挂牌让渡并持续督导之总办事和谈》,后又于2020年1月6日签定了《持续督导和谈书》,于2024年4月2日签定了《持续督导和谈书弥补和谈》,和谈对持续督导费的金额和领取时间做了明白商定。截至目前,红霖股份已累计5年未按和谈商定向招商证券领取持续督导费用。


